HOME   LIST
‹–   –›

Flux Rope in 2024

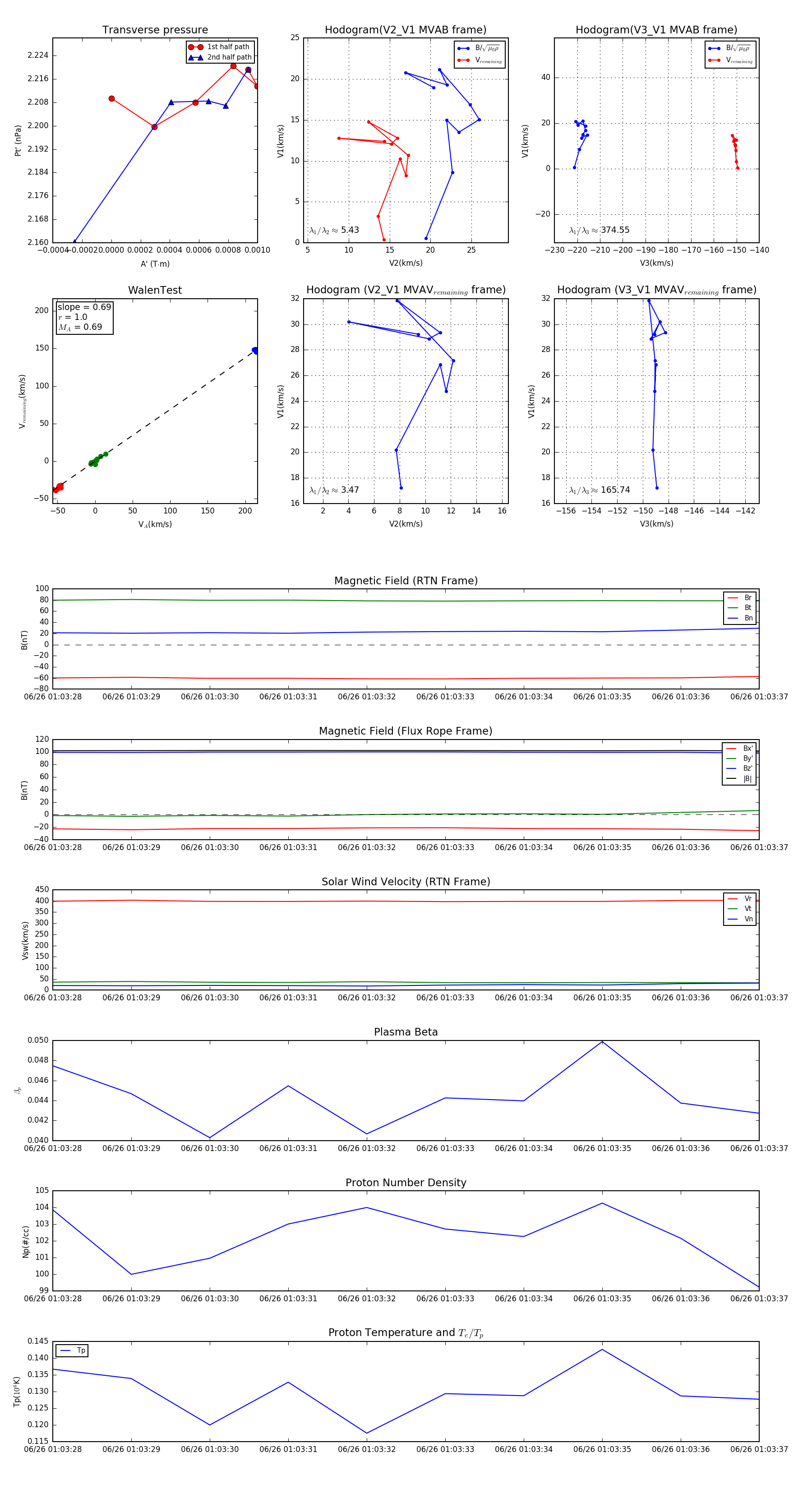
Flux Rope Event 2024-06-26 01:03:28 ~ 2024-06-26 01:03:37 (10 seconds)


plot