HOME   LIST
‹–   –›

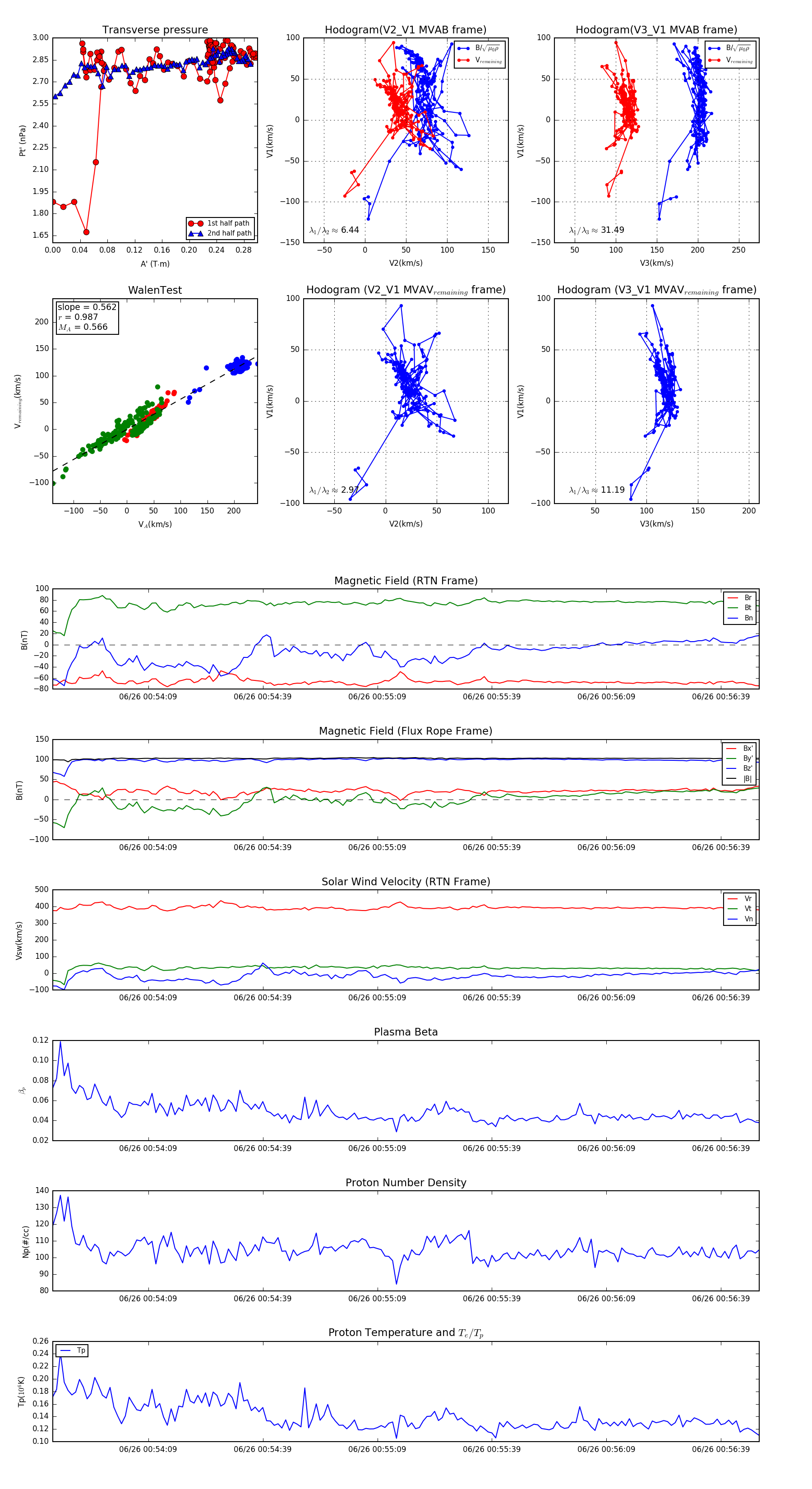
Flux Rope in 2024

Flux Rope Event 2024-06-26 00:53:44 ~ 2024-06-26 00:56:49 (186 seconds)


plot