HOME   LIST
‹–   –›

Flux Rope in 2024

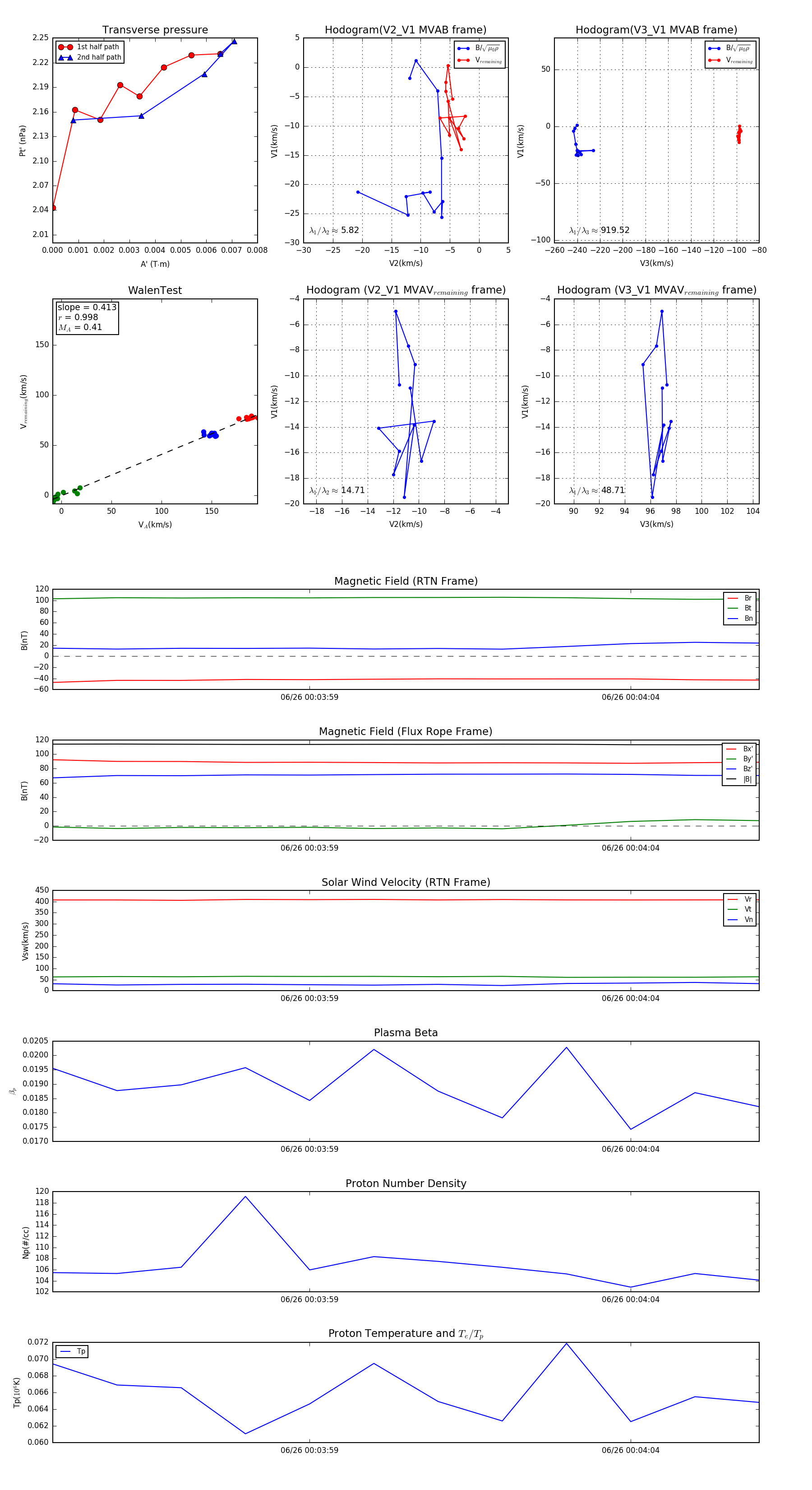
Flux Rope Event 2024-06-26 00:03:55 ~ 2024-06-26 00:04:06 (12 seconds)


plot