HOME   LIST
‹–   –›

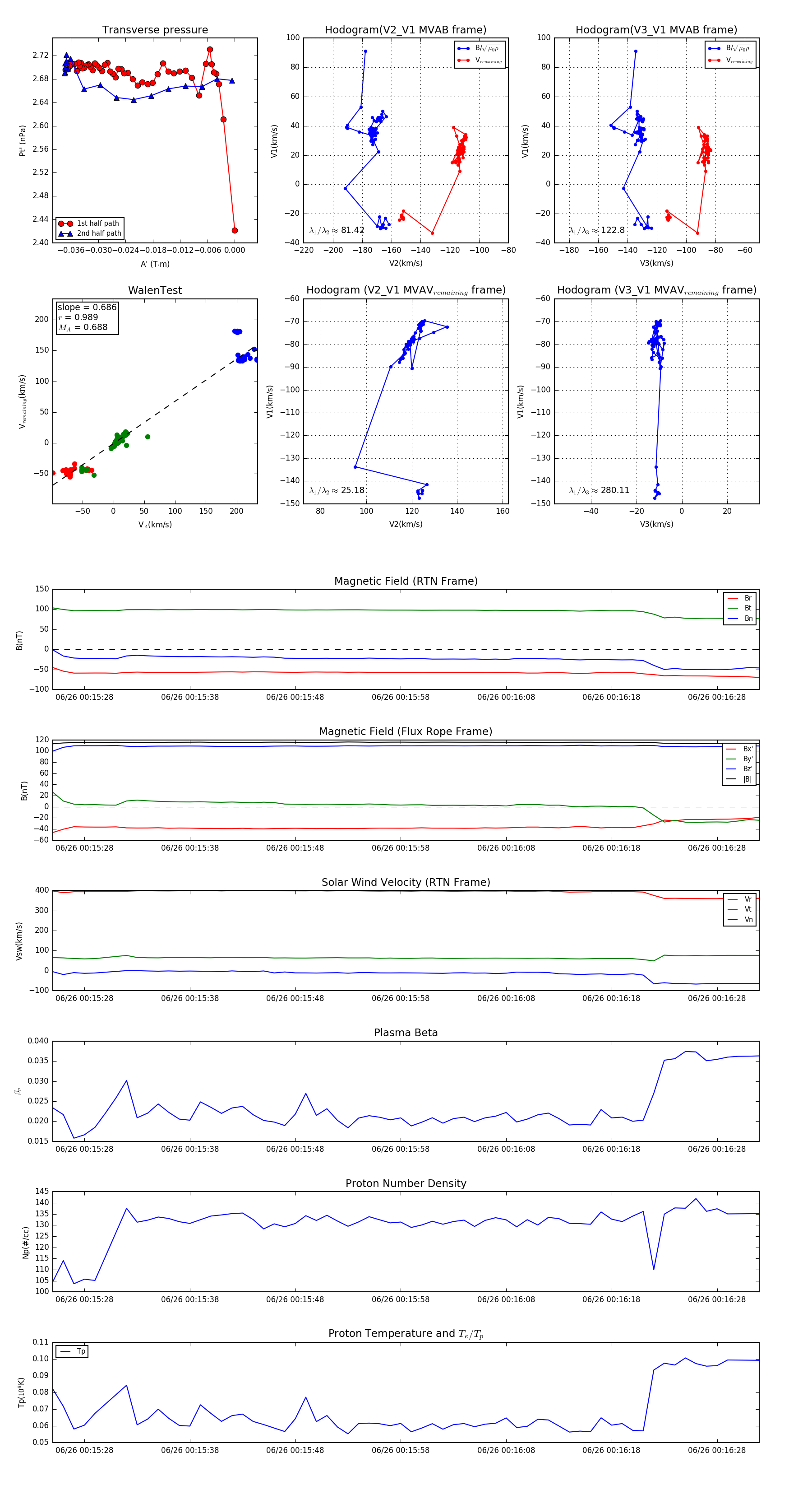
Flux Rope in 2024

Flux Rope Event 2024-06-26 00:15:25 ~ 2024-06-26 00:16:32 (68 seconds)


plot