HOME   LIST
‹–   –›

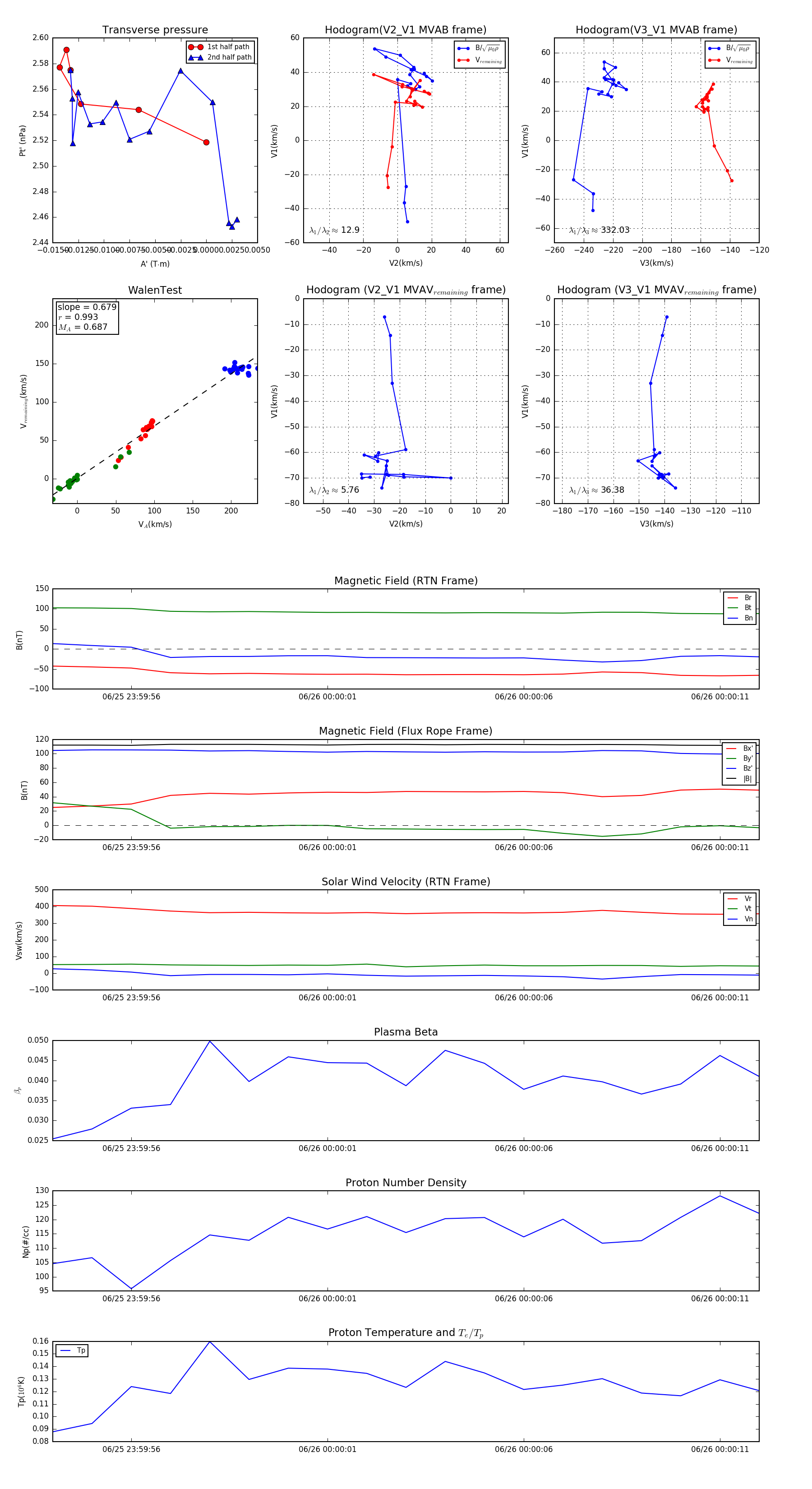
Flux Rope in 2024

Flux Rope Event 2024-06-25 23:59:54 ~ 2024-06-26 00:00:12 (19 seconds)


plot