HOME   LIST
‹–   –›

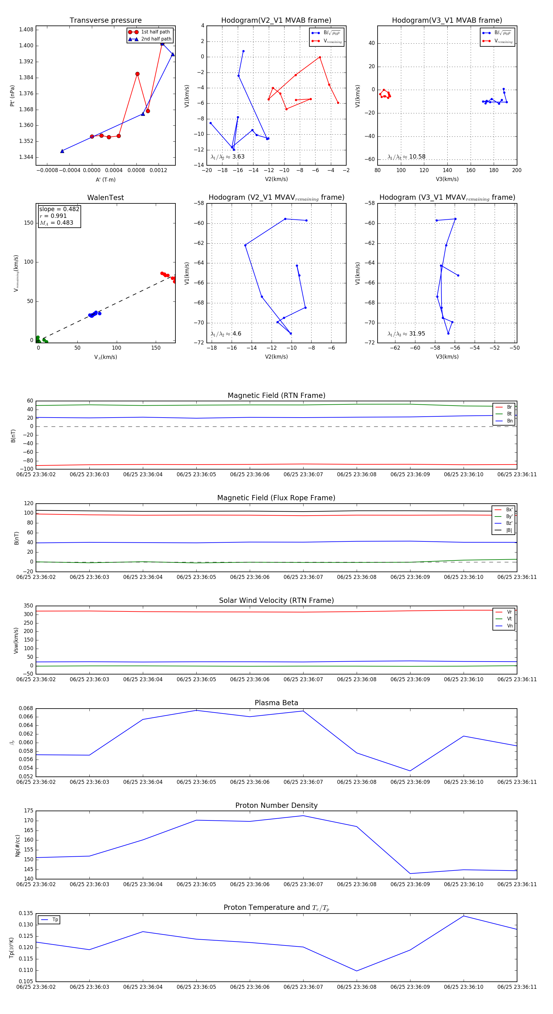
Flux Rope in 2024

Flux Rope Event 2024-06-25 23:36:02 ~ 2024-06-25 23:36:11 (10 seconds)


plot