HOME   LIST
‹–   –›

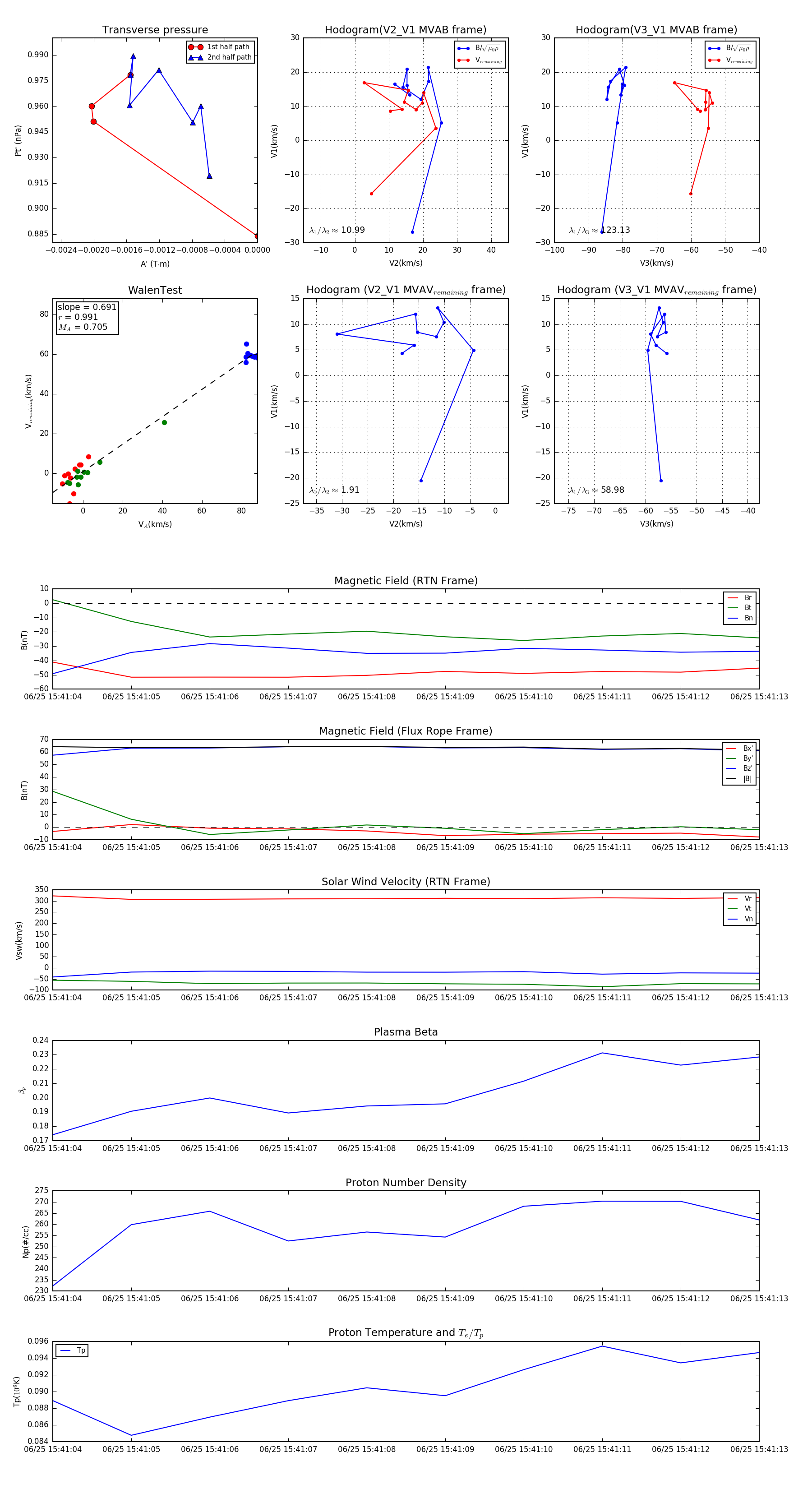
Flux Rope in 2024

Flux Rope Event 2024-06-25 15:41:04 ~ 2024-06-25 15:41:13 (10 seconds)


plot