HOME   LIST
‹–   –›

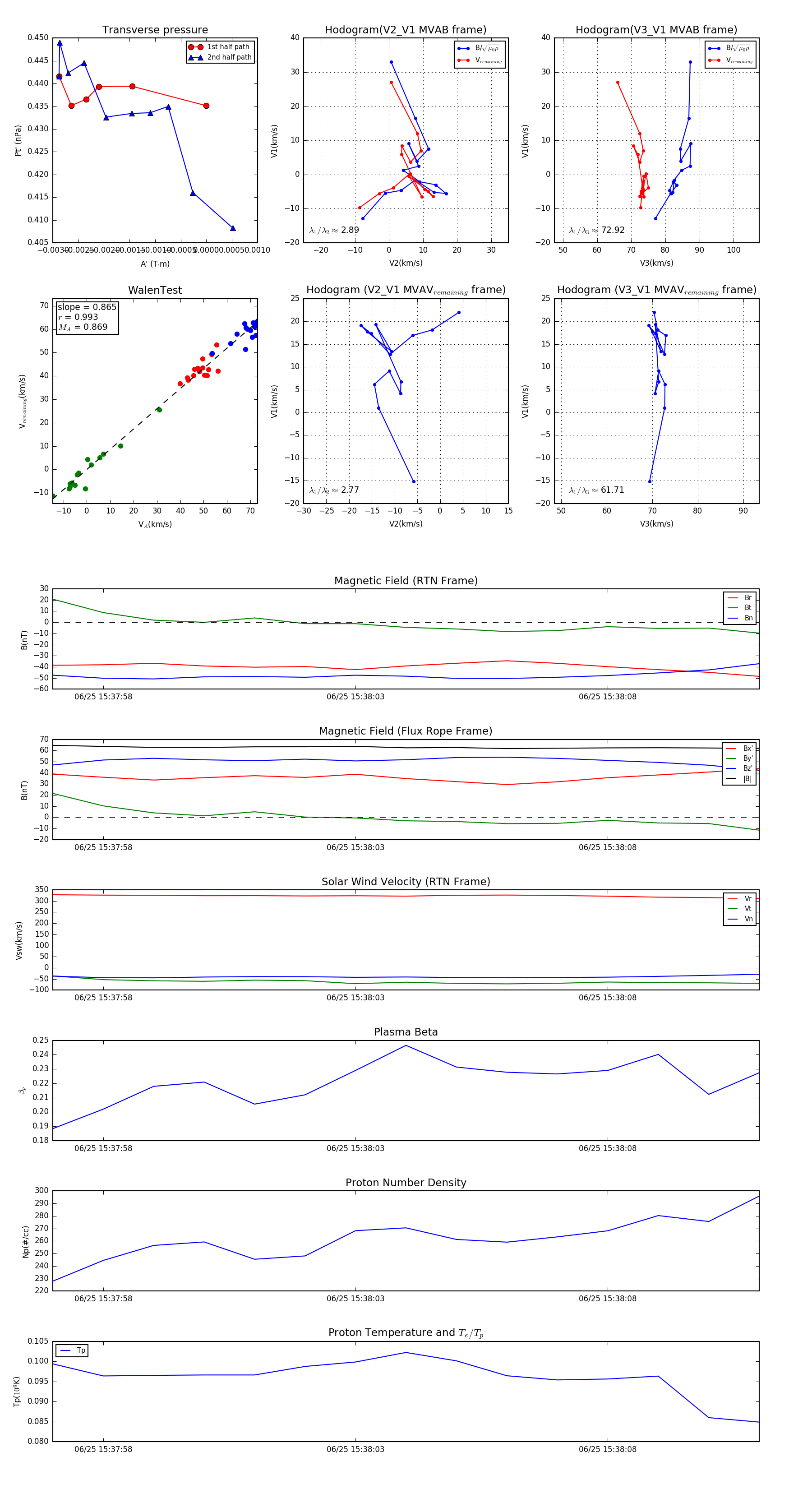
Flux Rope in 2024

Flux Rope Event 2024-06-25 15:37:57 ~ 2024-06-25 15:38:11 (15 seconds)


plot