HOME   LIST
‹–   –›

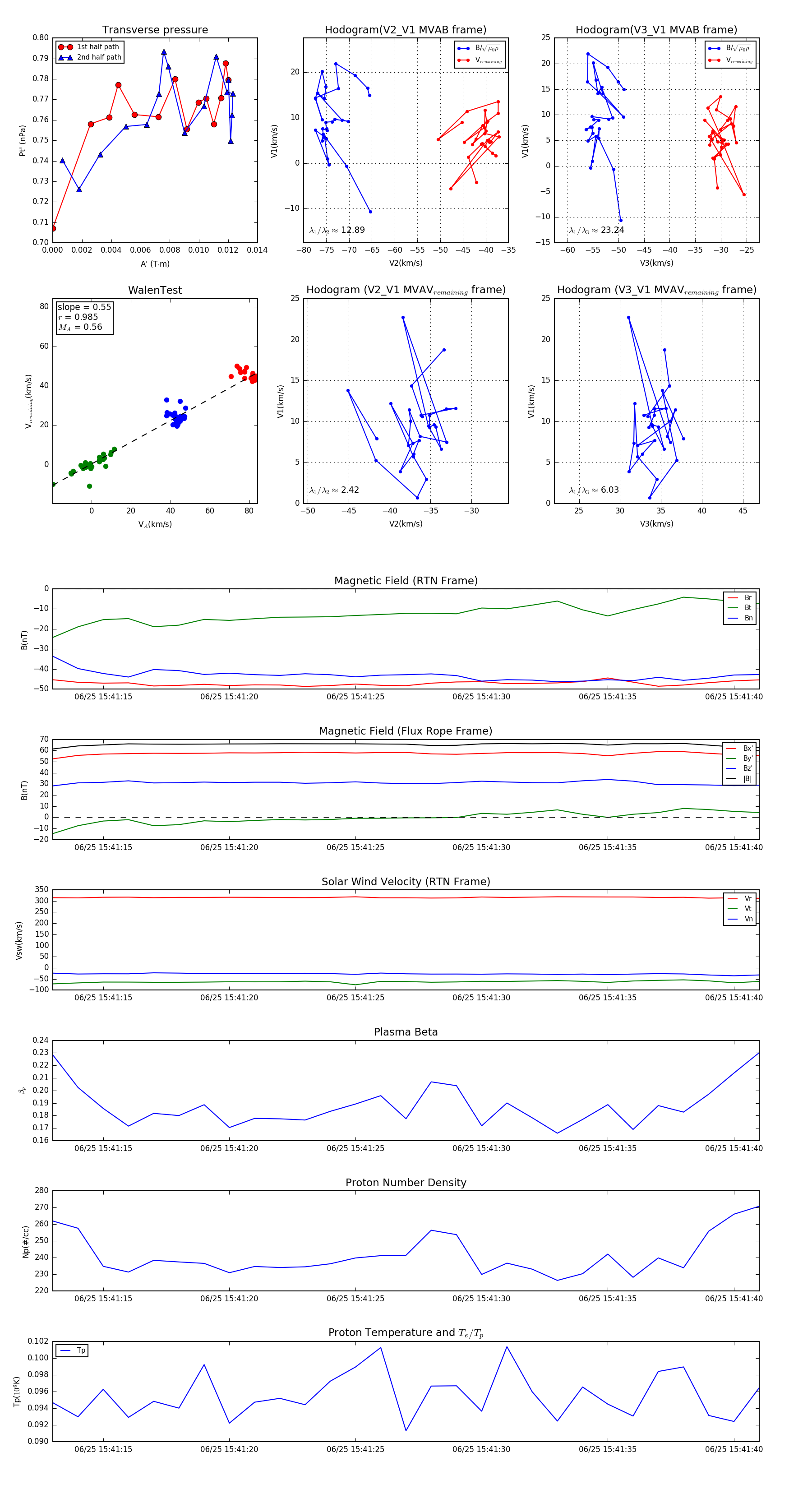
Flux Rope in 2024

Flux Rope Event 2024-06-25 15:41:13 ~ 2024-06-25 15:41:41 (29 seconds)


plot