HOME   LIST
‹–   –›

Flux Rope in 2024

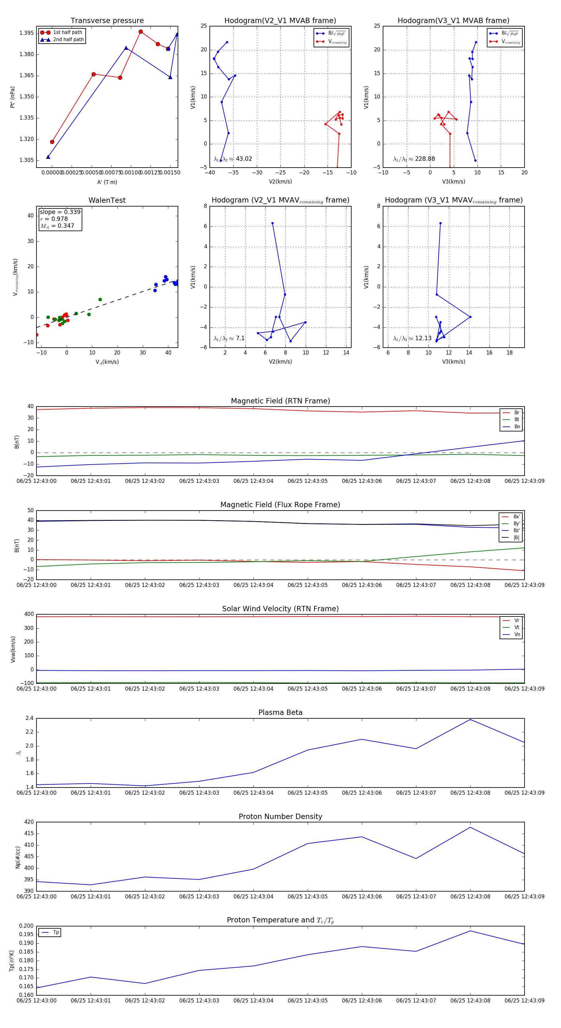
Flux Rope Event 2024-06-25 12:43:00 ~ 2024-06-25 12:43:09 (10 seconds)


plot