HOME   LIST
‹–   –›

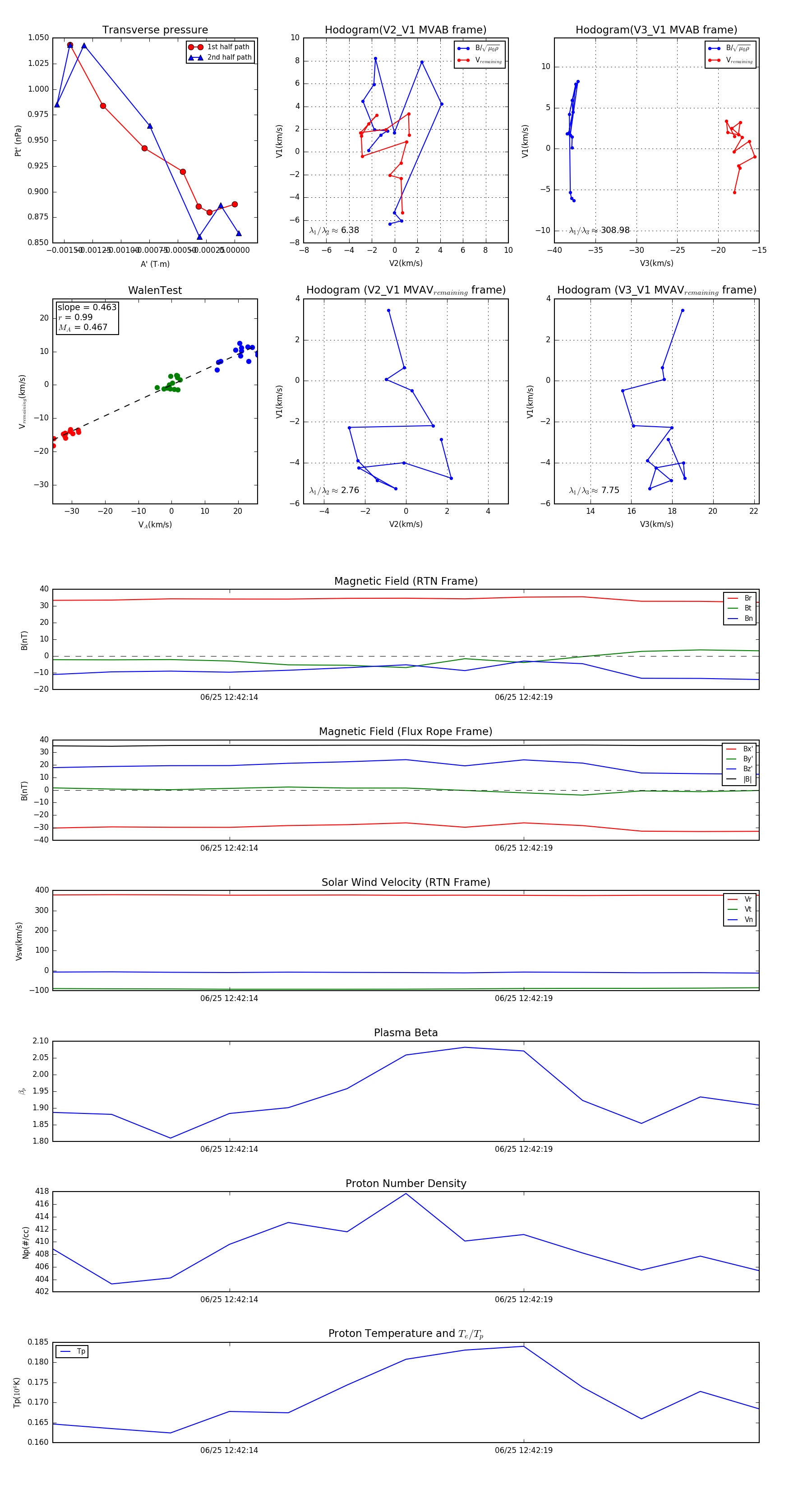
Flux Rope in 2024

Flux Rope Event 2024-06-25 12:42:11 ~ 2024-06-25 12:42:23 (13 seconds)


plot