HOME   LIST
‹–   –›

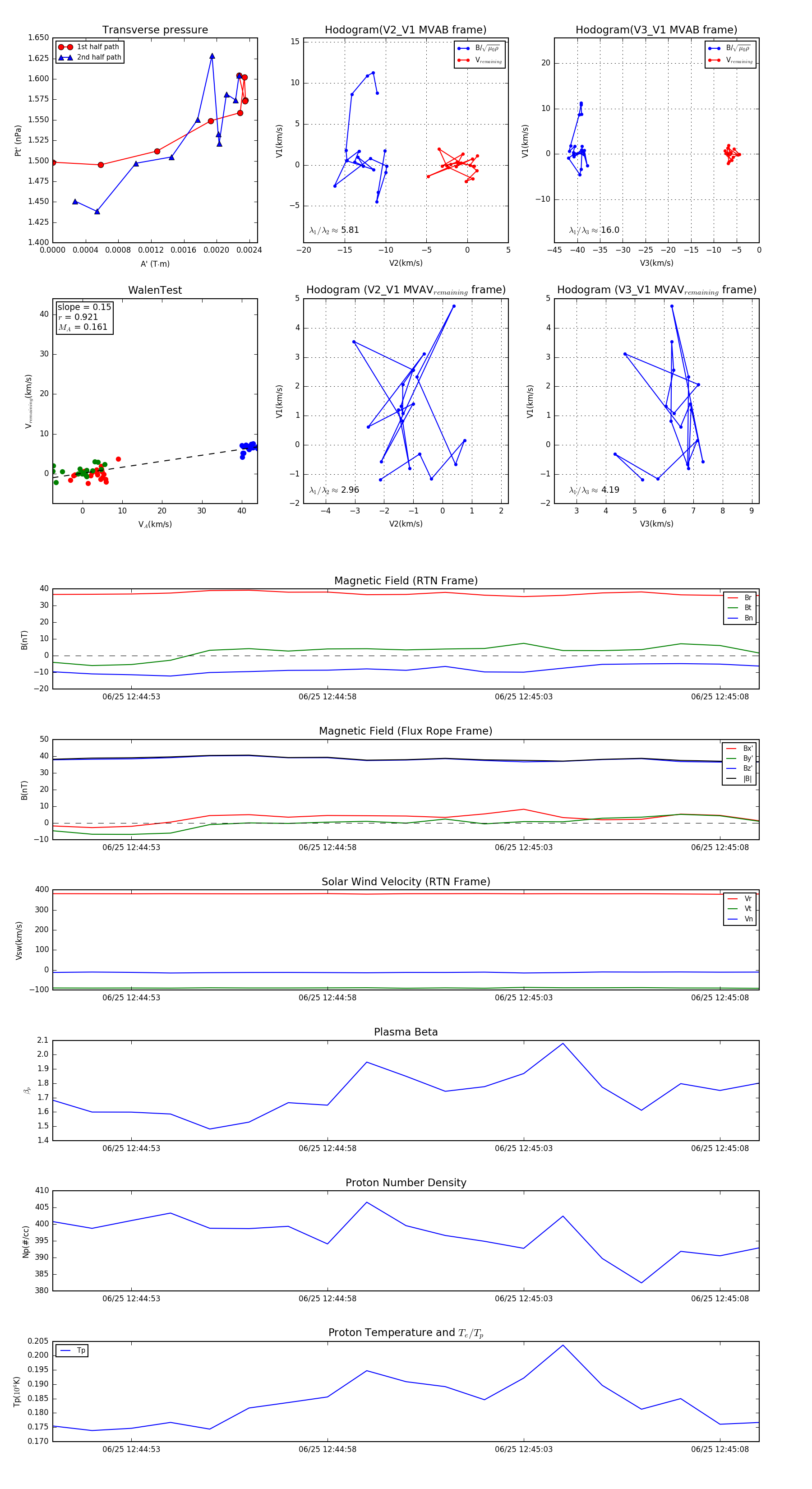
Flux Rope in 2024

Flux Rope Event 2024-06-25 12:44:51 ~ 2024-06-25 12:45:09 (19 seconds)


plot