HOME   LIST
‹–   –›

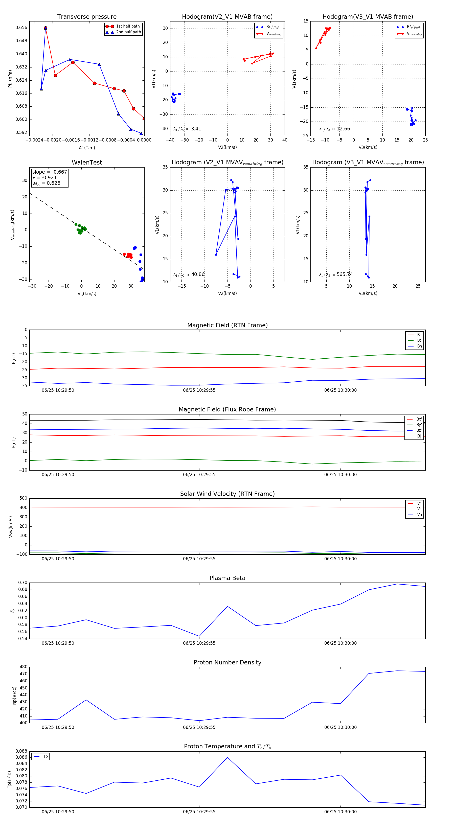
Flux Rope in 2024

Flux Rope Event 2024-06-25 10:29:49 ~ 2024-06-25 10:30:03 (15 seconds)


plot