HOME   LIST
‹–   –›

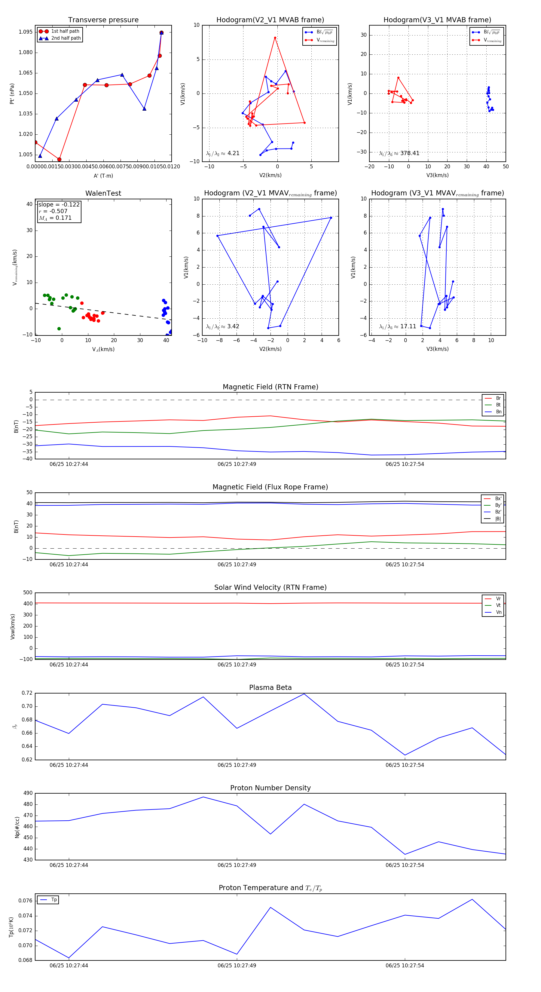
Flux Rope in 2024

Flux Rope Event 2024-06-25 10:27:43 ~ 2024-06-25 10:27:57 (15 seconds)


plot