HOME   LIST
‹–   –›

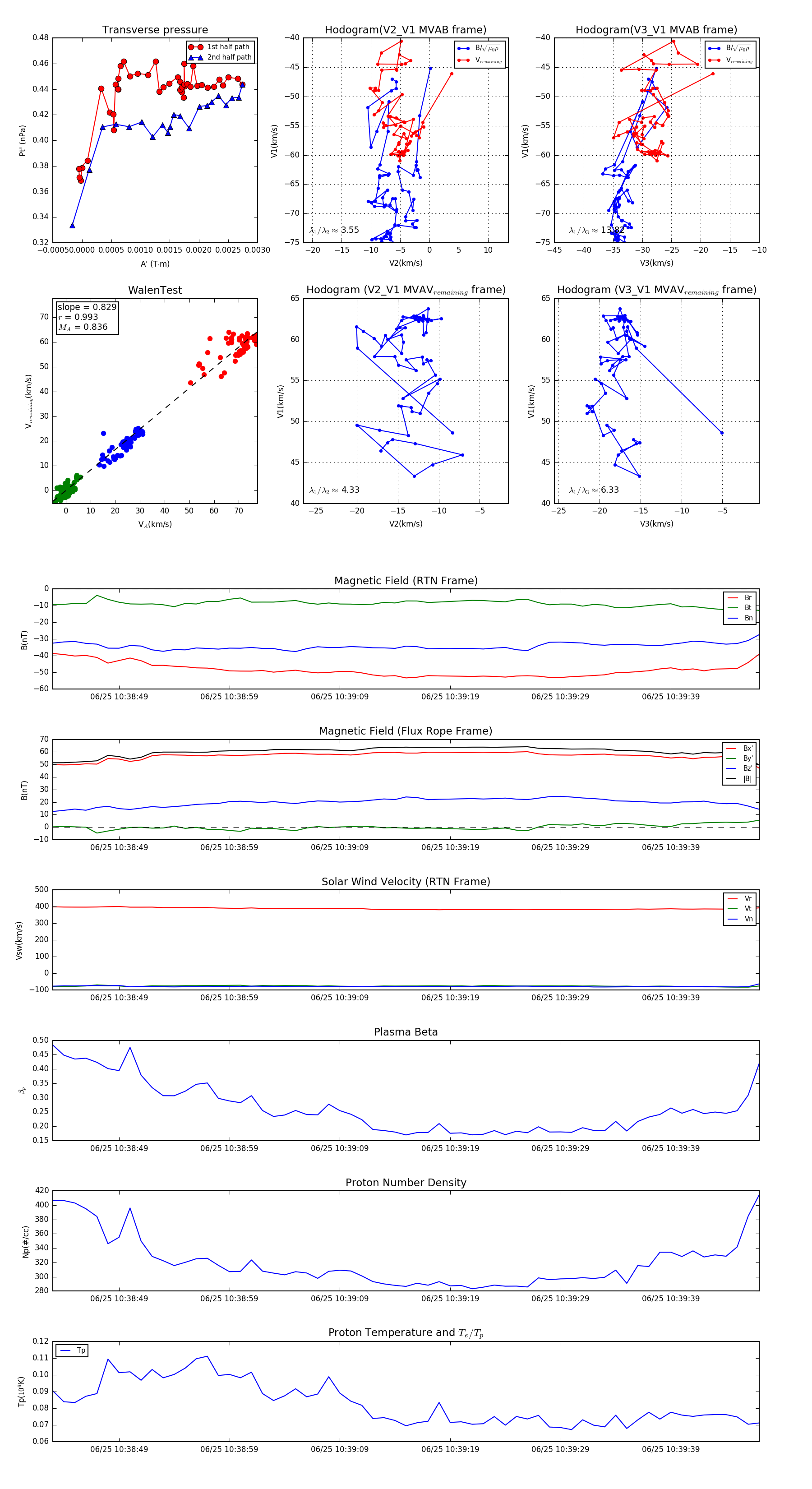
Flux Rope in 2024

Flux Rope Event 2024-06-25 10:38:43 ~ 2024-06-25 10:39:47 (65 seconds)


plot