HOME   LIST
‹–   –›

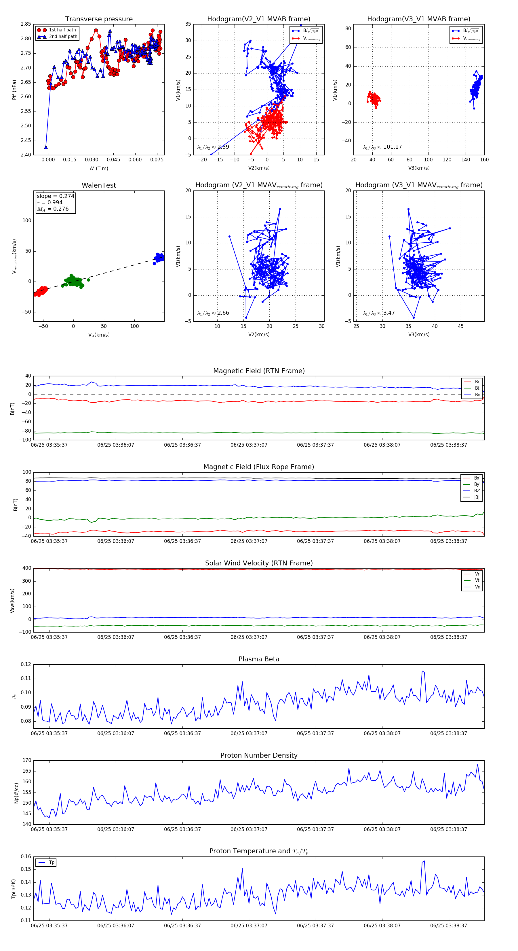
Flux Rope in 2024

Flux Rope Event 2024-06-25 03:35:30 ~ 2024-06-25 03:38:53 (204 seconds)


plot