HOME   LIST
‹–   –›

Flux Rope in 2024

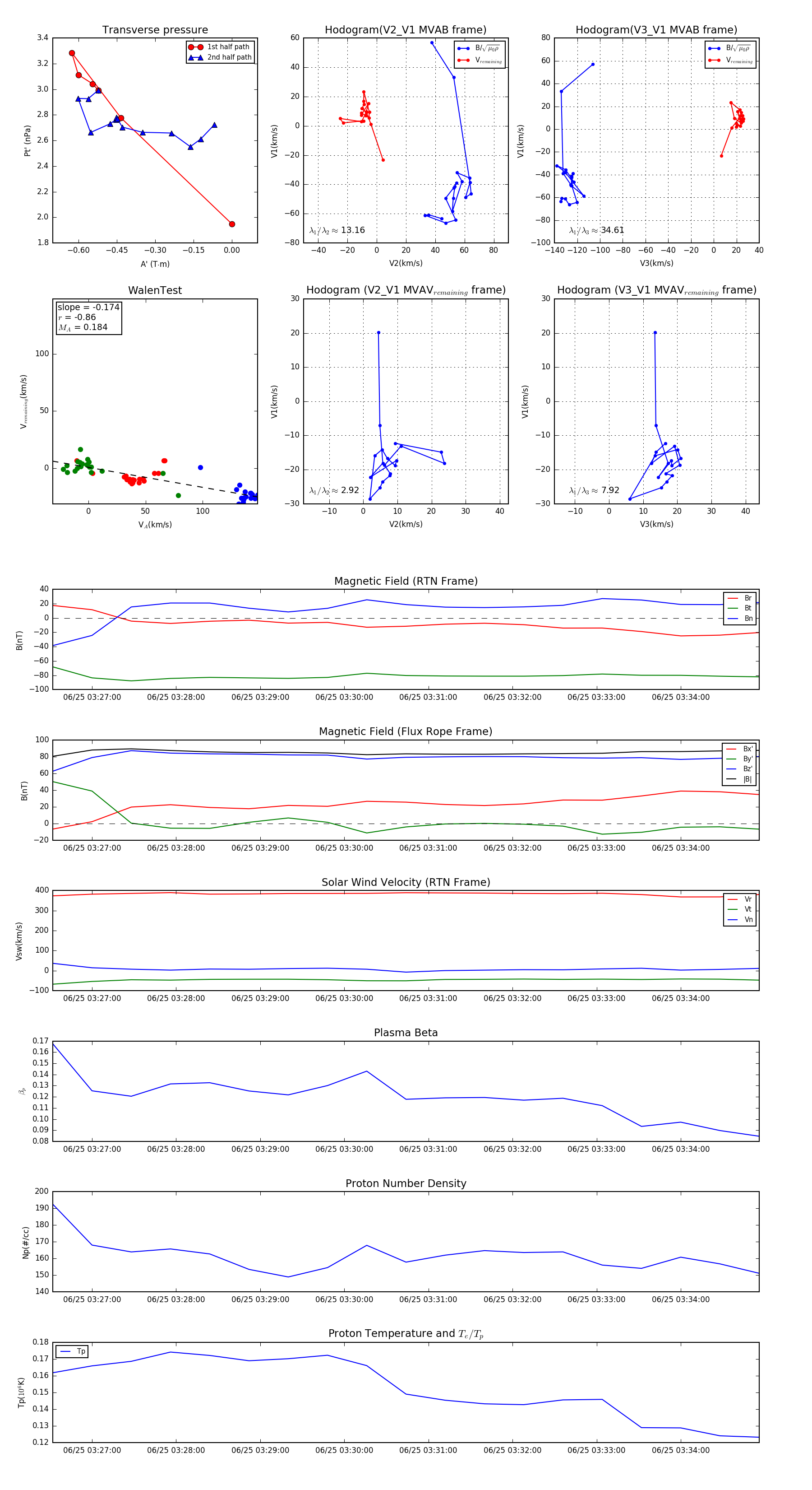
Flux Rope Event 2024-06-25 03:26:32 ~ 2024-06-25 03:34:56 (505 seconds)


plot