HOME   LIST
‹–   –›

Flux Rope in 2024

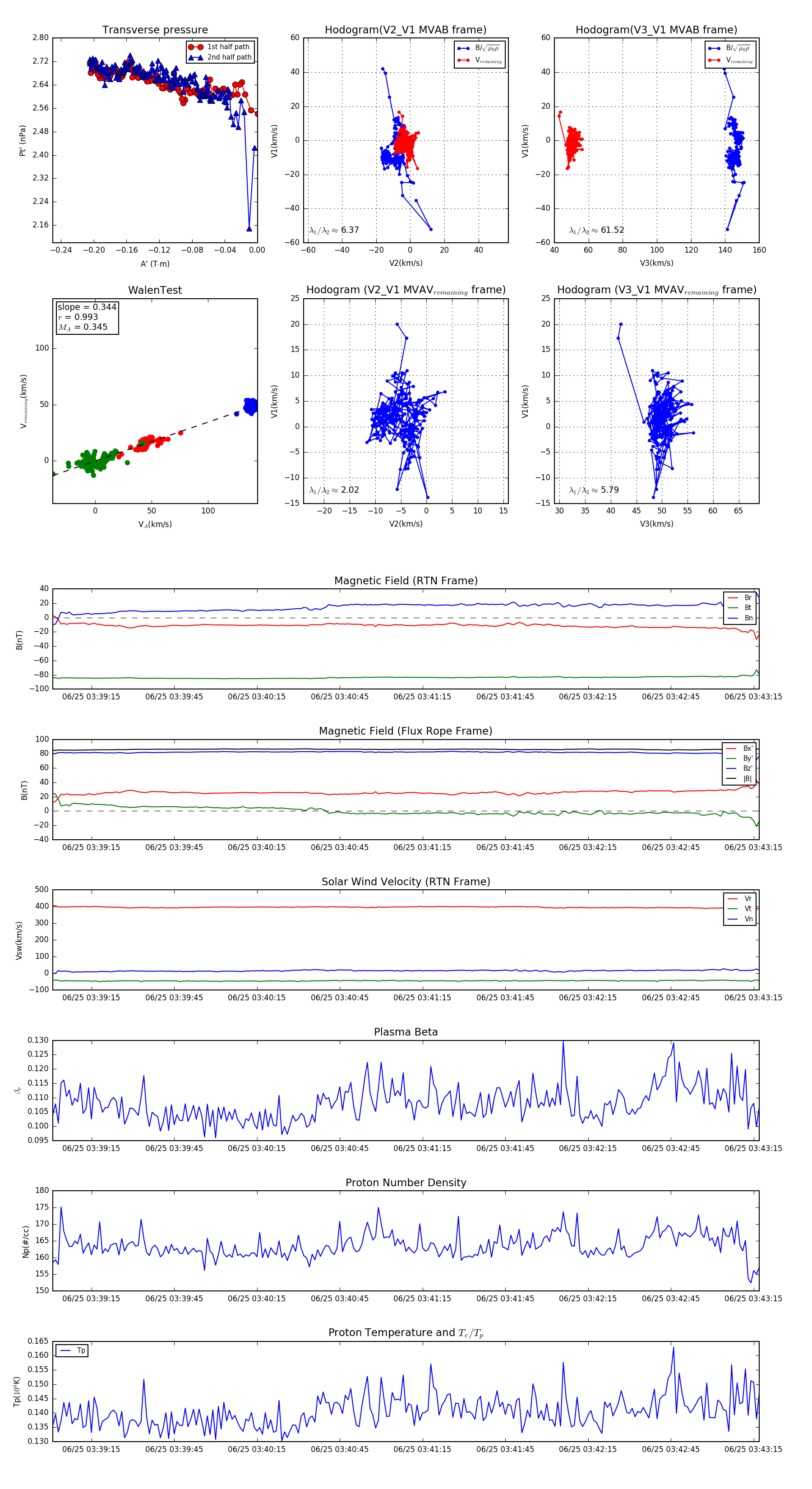
Flux Rope Event 2024-06-25 03:39:01 ~ 2024-06-25 03:43:17 (257 seconds)


plot