HOME   LIST
‹–   –›

Flux Rope in 2024

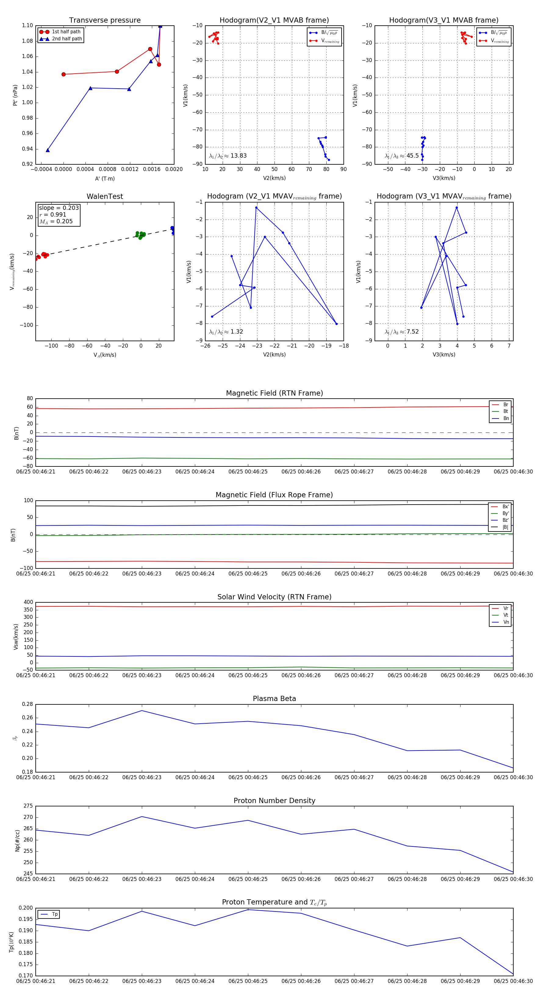
Flux Rope Event 2024-06-25 00:46:21 ~ 2024-06-25 00:46:30 (10 seconds)


plot