HOME   LIST
‹–   –›

Flux Rope in 2024

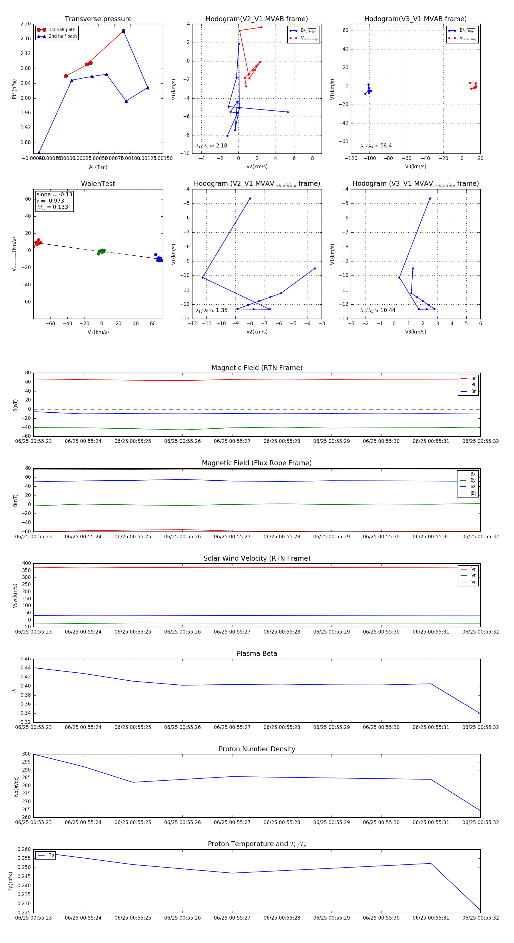
Flux Rope Event 2024-06-25 00:55:23 ~ 2024-06-25 00:55:32 (10 seconds)


plot