HOME   LIST
‹–   –›

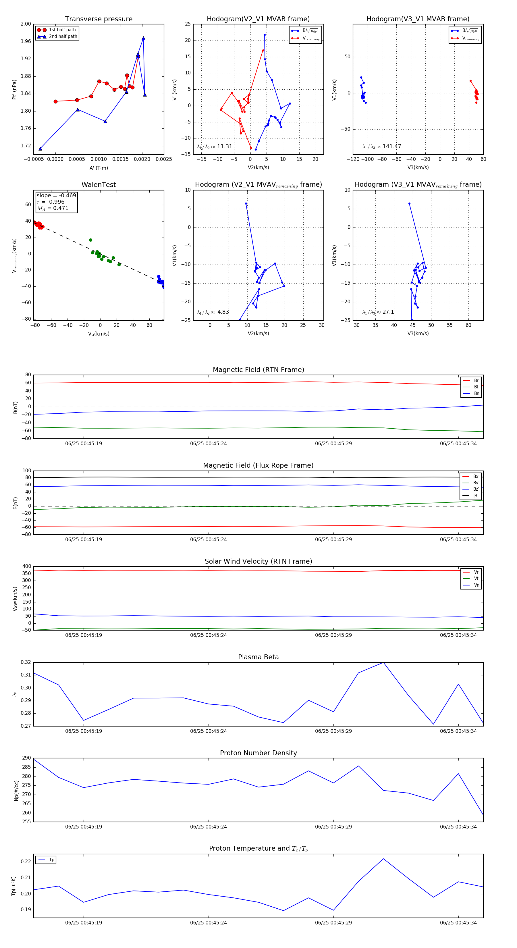
Flux Rope in 2024

Flux Rope Event 2024-06-25 00:45:17 ~ 2024-06-25 00:45:35 (19 seconds)


plot