HOME   LIST
‹–   –›

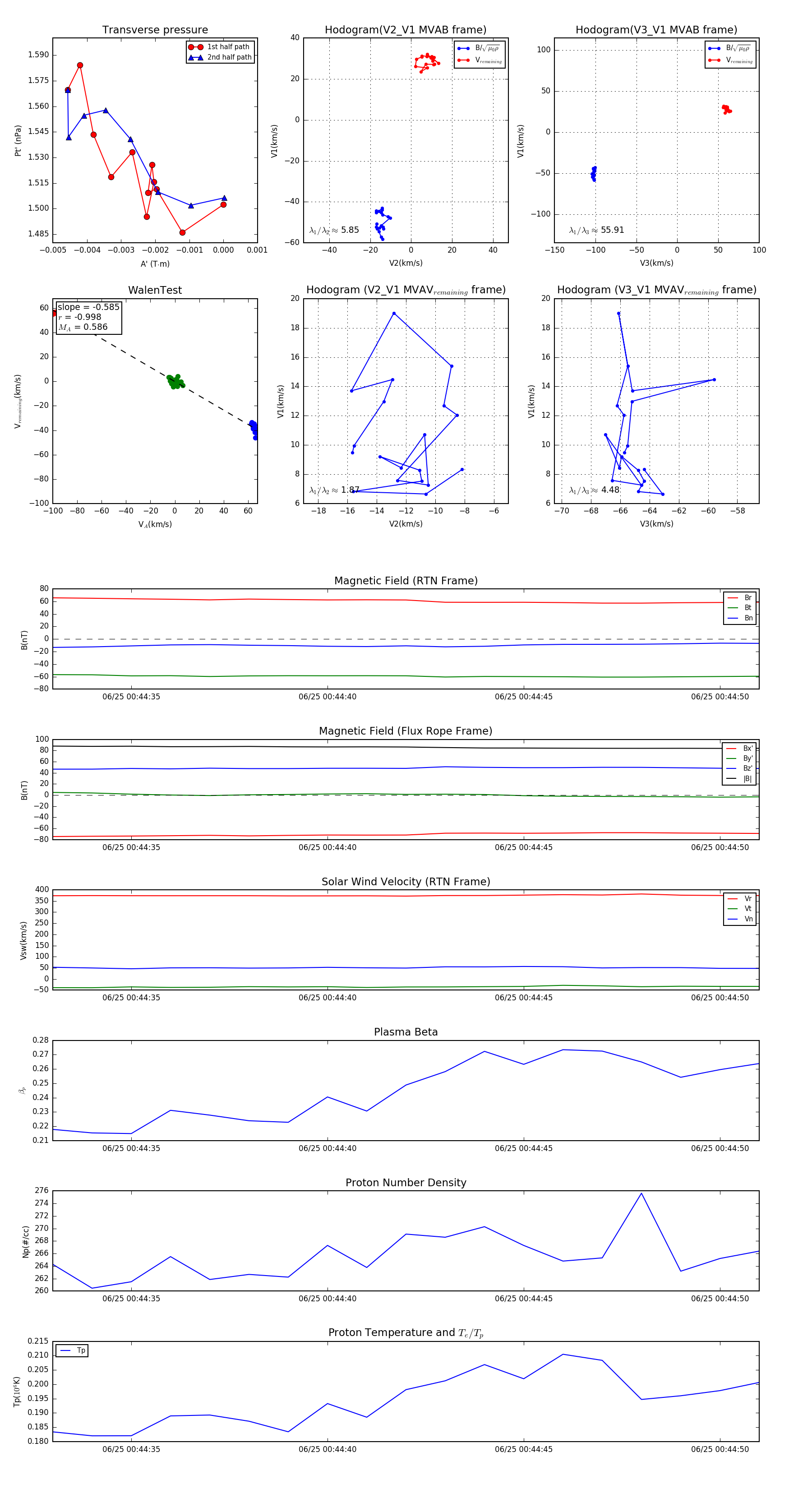
Flux Rope in 2024

Flux Rope Event 2024-06-25 00:44:33 ~ 2024-06-25 00:44:51 (19 seconds)


plot