HOME   LIST
‹–   –›

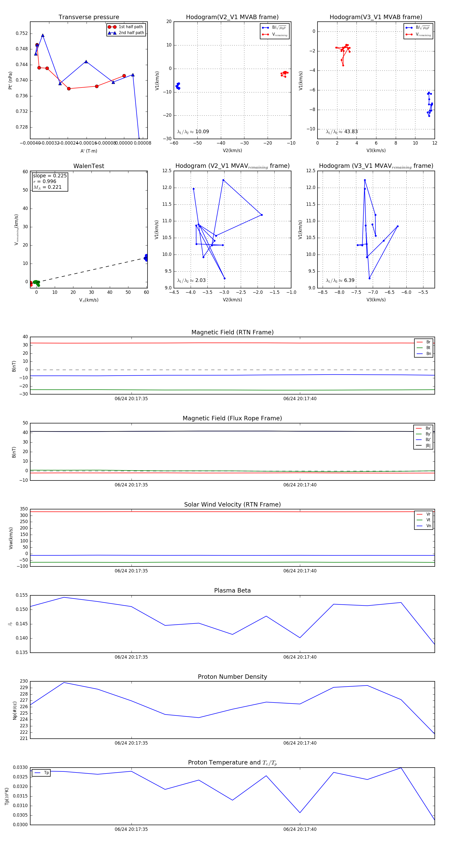
Flux Rope in 2024

Flux Rope Event 2024-06-24 20:17:32 ~ 2024-06-24 20:17:44 (13 seconds)


plot