HOME   LIST
‹–   –›

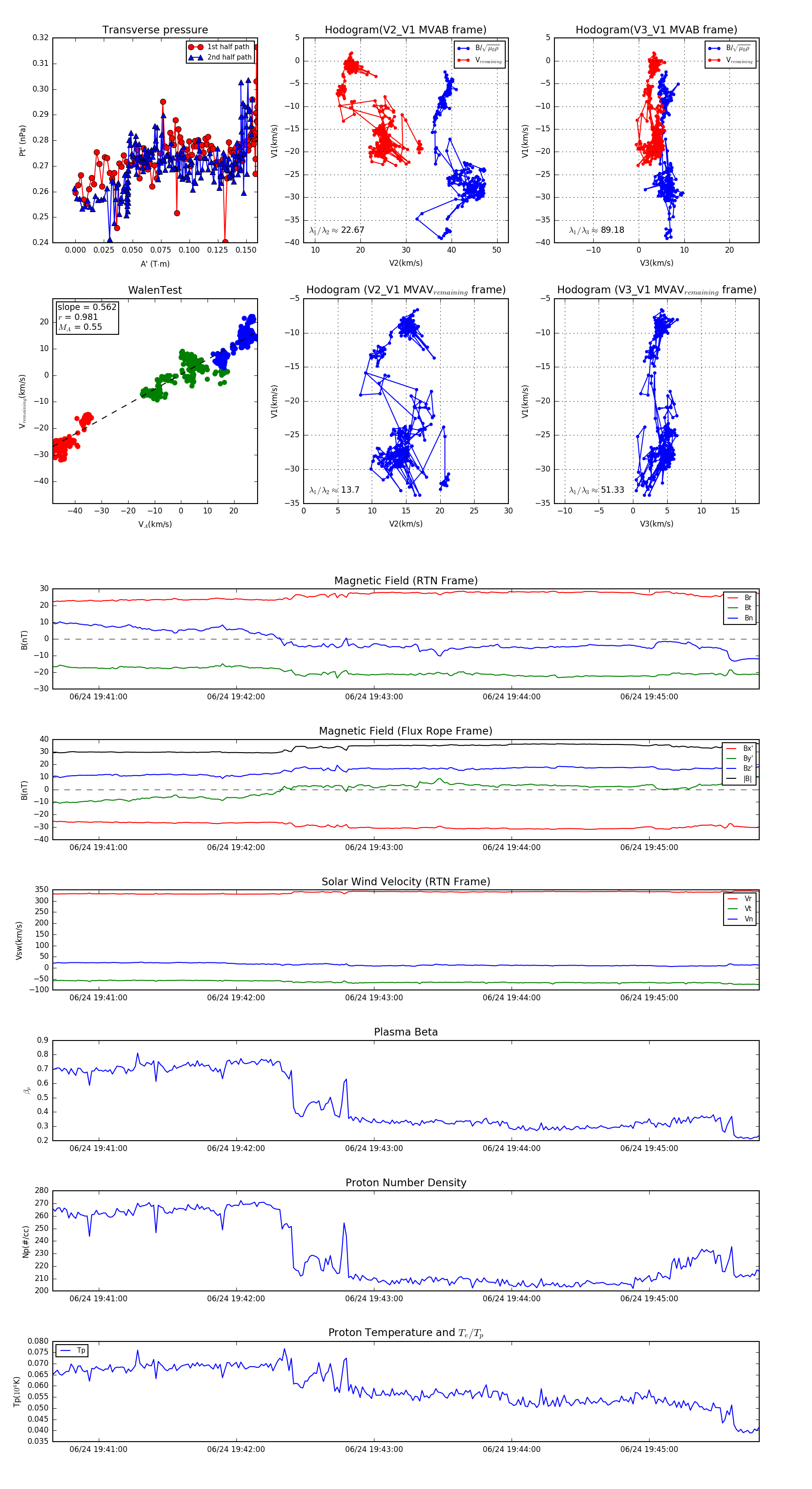
Flux Rope in 2024

Flux Rope Event 2024-06-24 19:40:40 ~ 2024-06-24 19:45:48 (309 seconds)


plot