HOME   LIST
‹–   –›

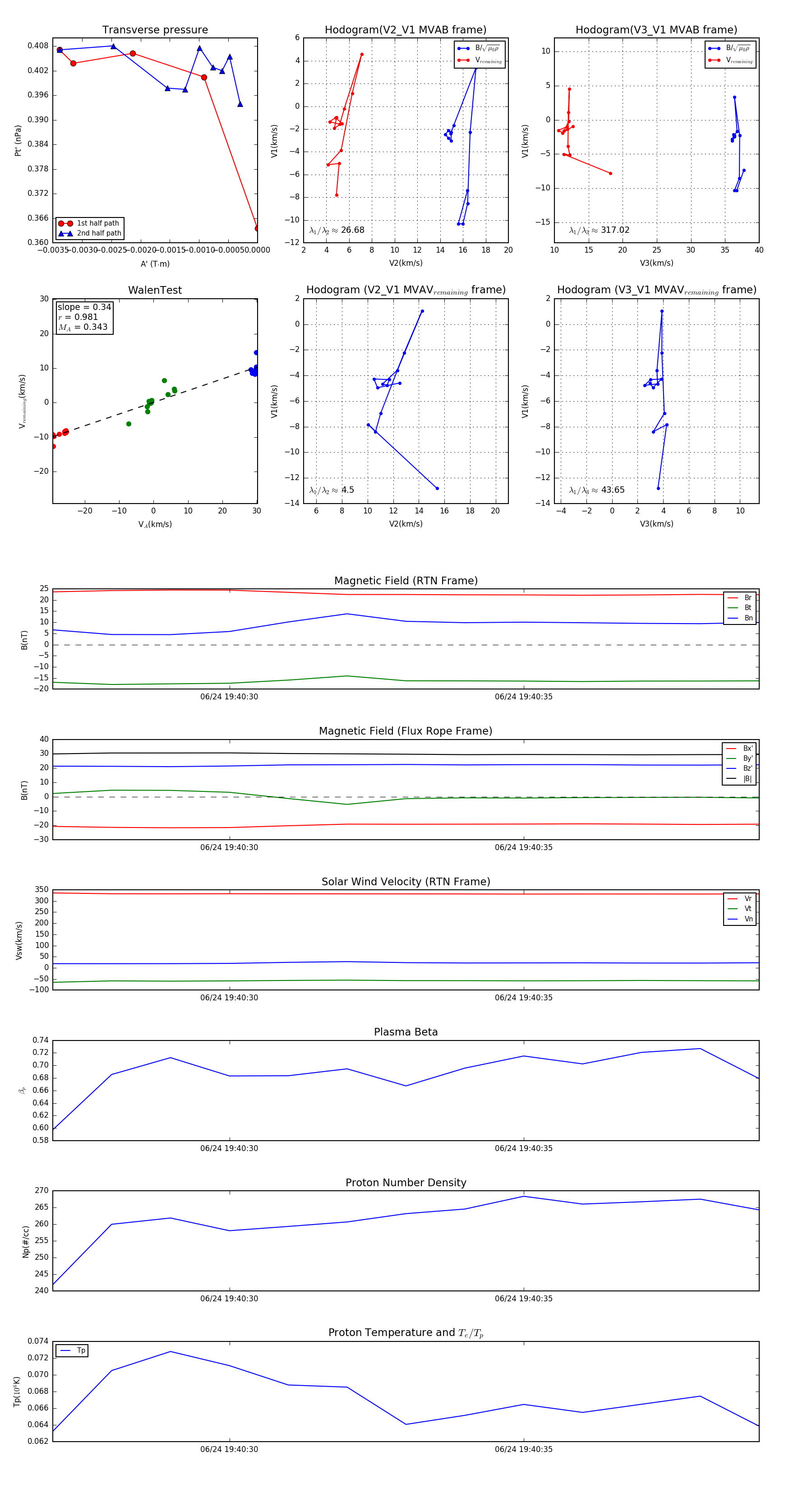
Flux Rope in 2024

Flux Rope Event 2024-06-24 19:40:27 ~ 2024-06-24 19:40:39 (13 seconds)


plot