HOME   LIST
‹–   –›

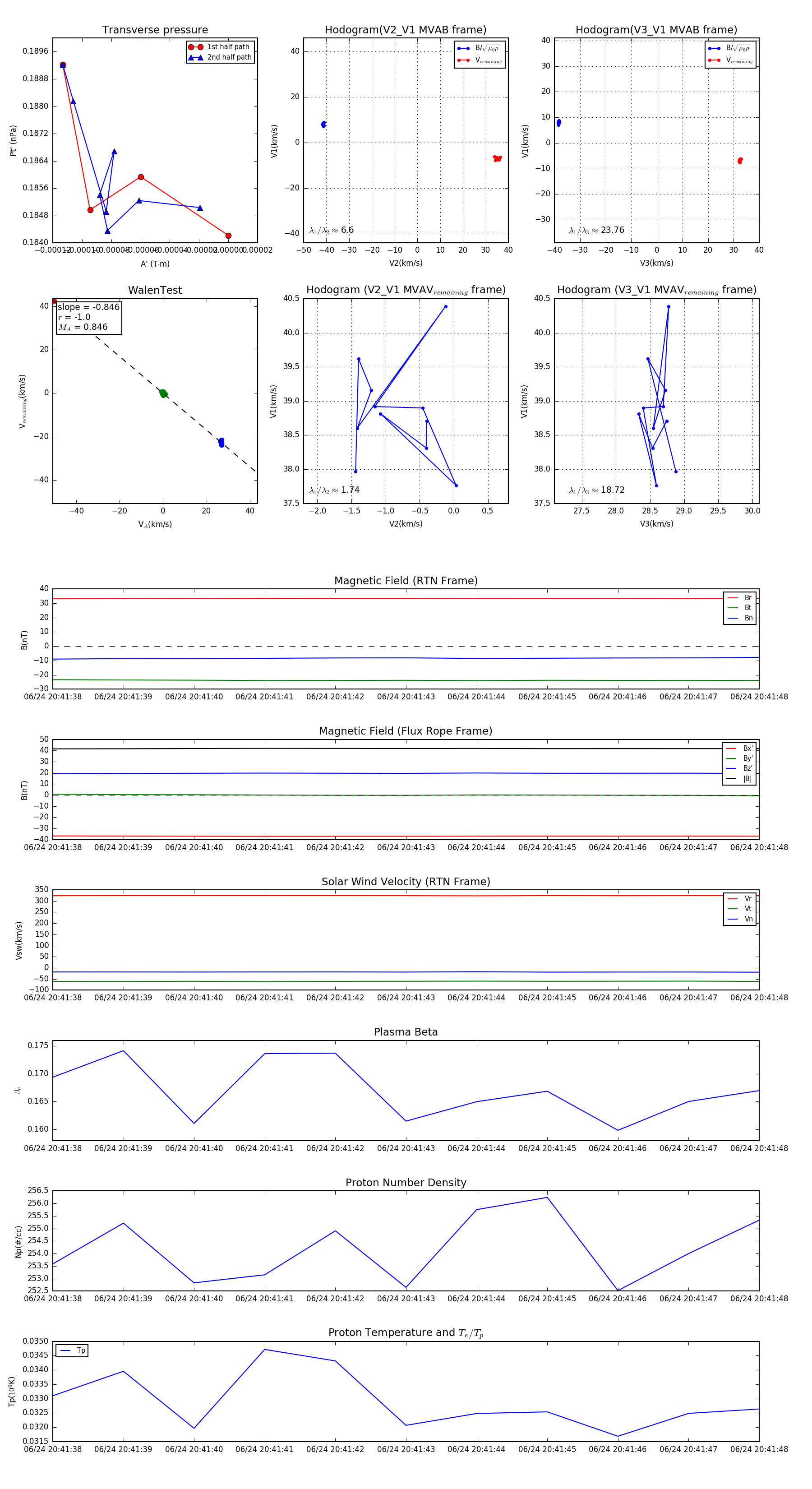
Flux Rope in 2024

Flux Rope Event 2024-06-24 20:41:38 ~ 2024-06-24 20:41:48 (11 seconds)


plot