HOME   LIST
‹–   –›

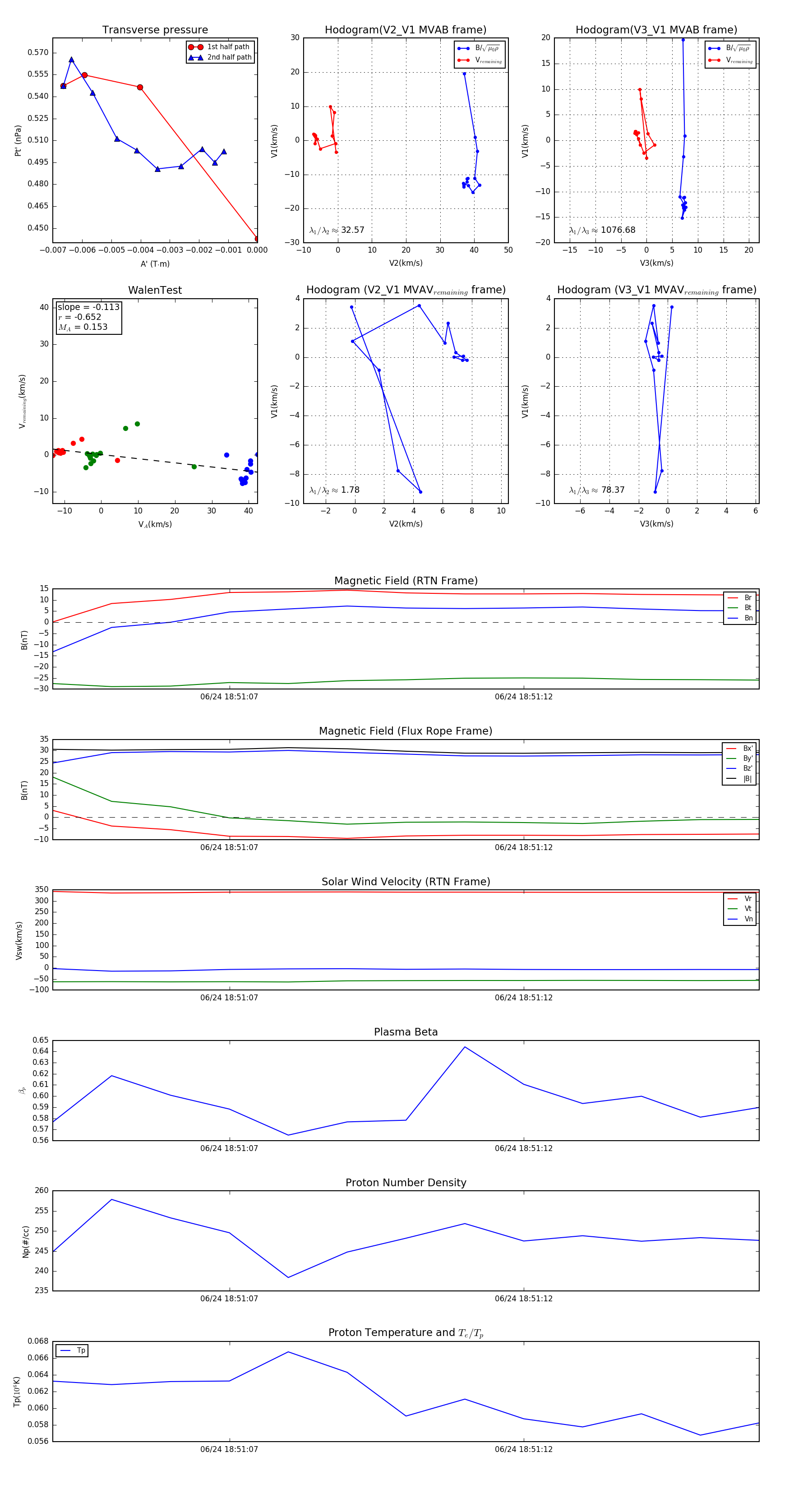
Flux Rope in 2024

Flux Rope Event 2024-06-24 18:51:04 ~ 2024-06-24 18:51:16 (13 seconds)


plot