HOME   LIST
‹–   –›

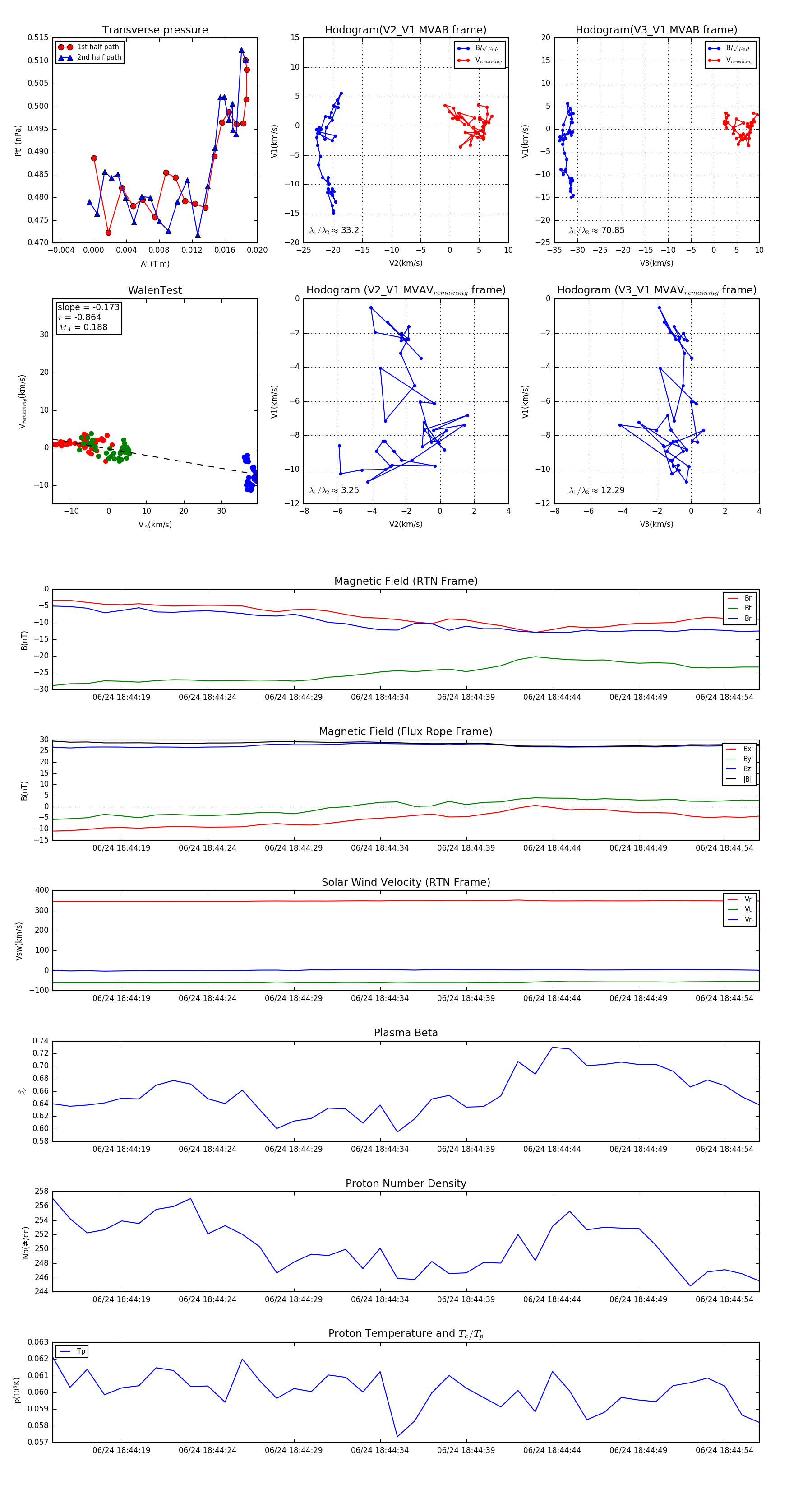
Flux Rope in 2024

Flux Rope Event 2024-06-24 18:44:15 ~ 2024-06-24 18:44:56 (42 seconds)


plot