HOME   LIST
‹–   –›

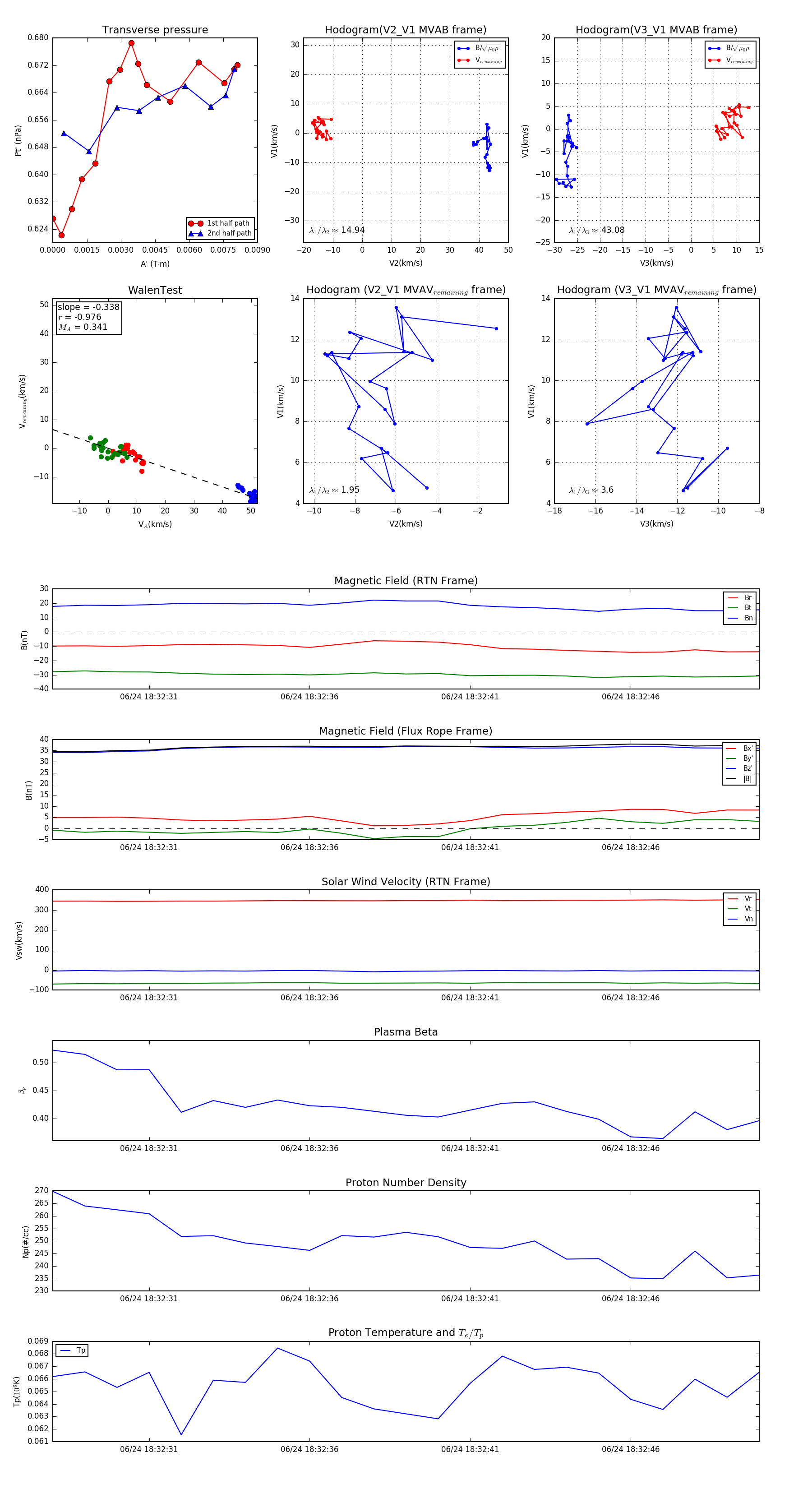
Flux Rope in 2024

Flux Rope Event 2024-06-24 18:32:28 ~ 2024-06-24 18:32:50 (23 seconds)


plot