HOME   LIST
‹–   –›

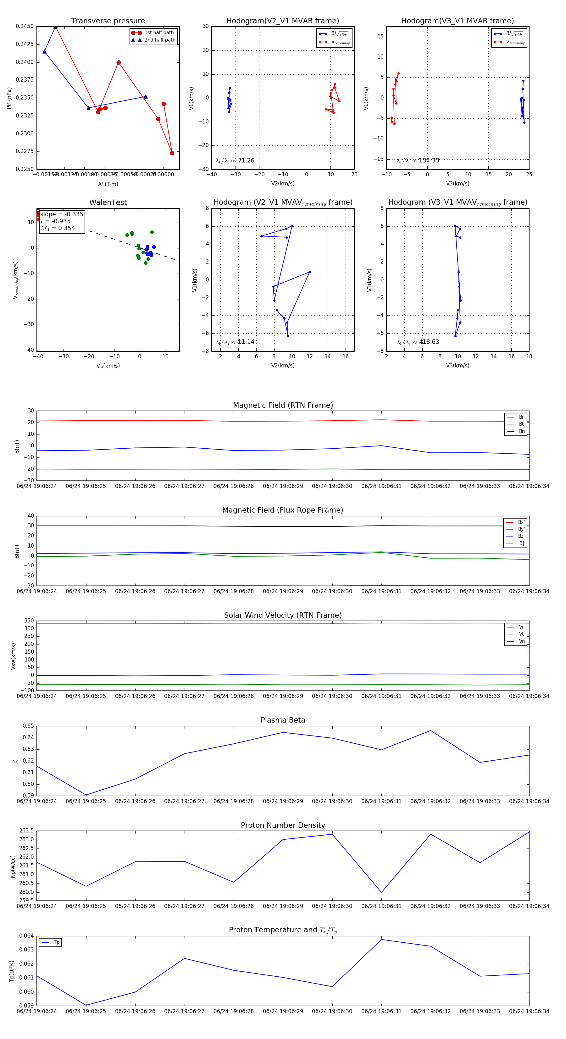
Flux Rope in 2024

Flux Rope Event 2024-06-24 19:06:24 ~ 2024-06-24 19:06:34 (11 seconds)


plot