HOME   LIST
‹–   –›

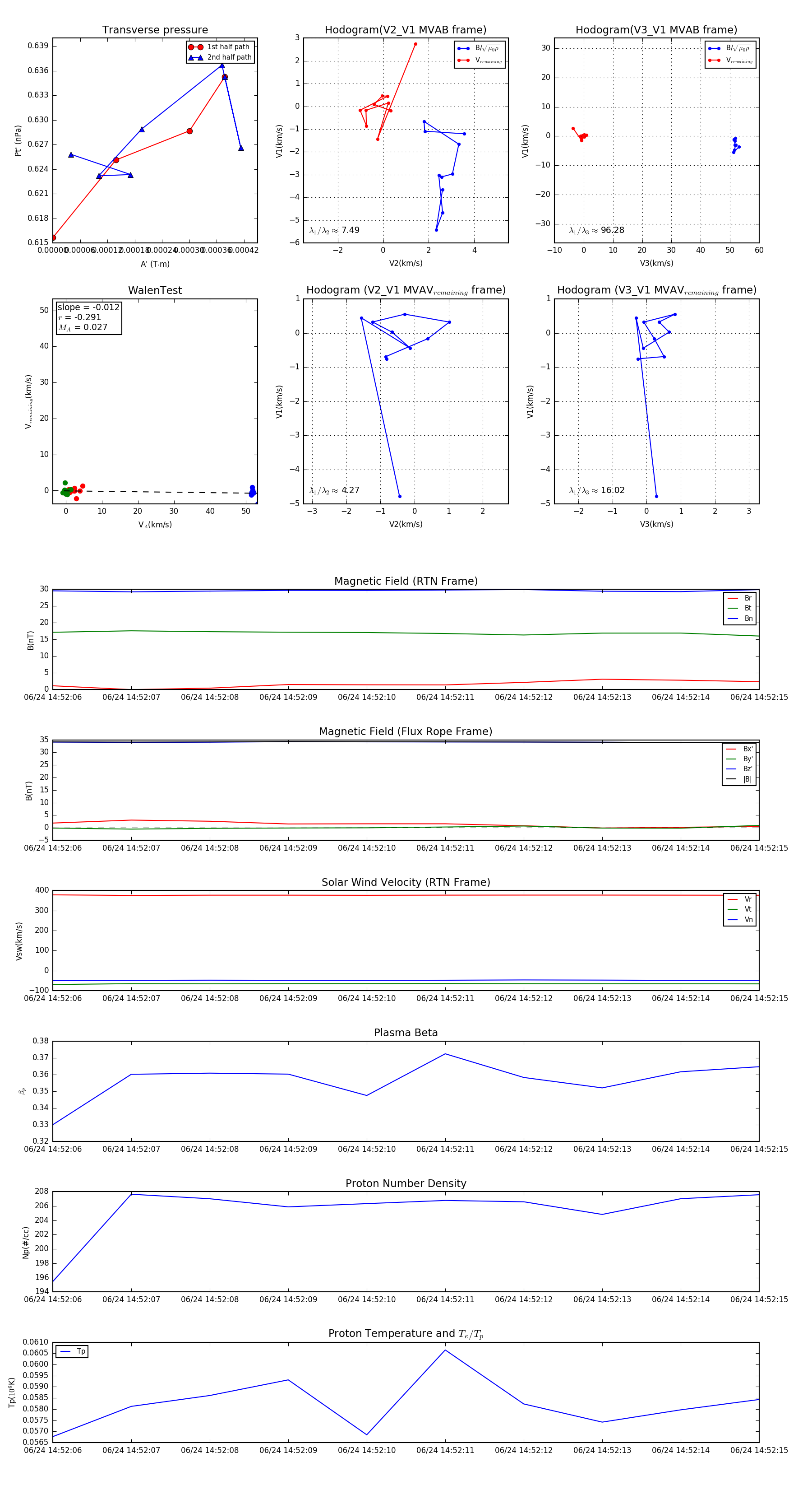
Flux Rope in 2024

Flux Rope Event 2024-06-24 14:52:06 ~ 2024-06-24 14:52:15 (10 seconds)


plot