HOME   LIST
‹–   –›

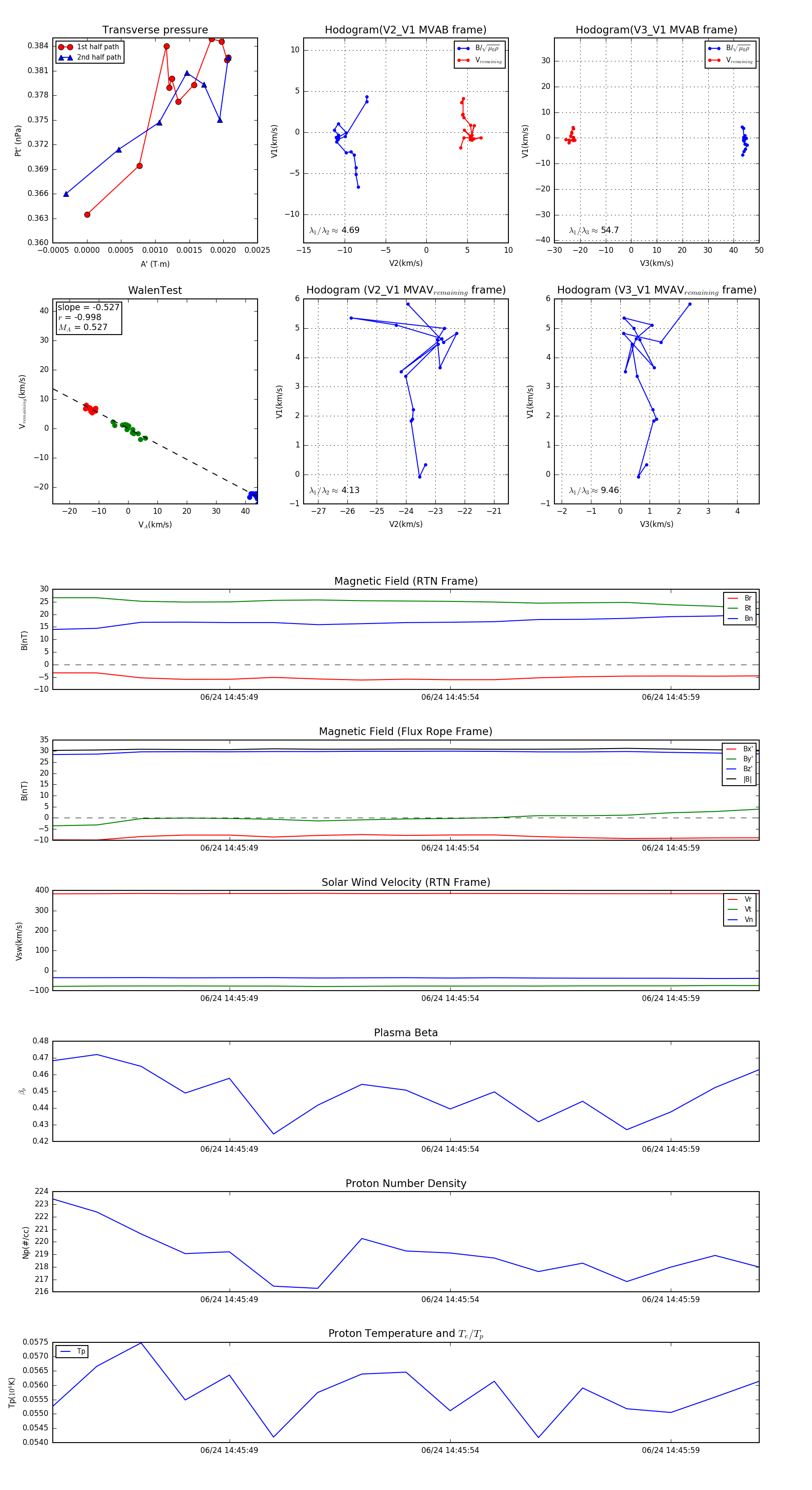
Flux Rope in 2024

Flux Rope Event 2024-06-24 14:45:45 ~ 2024-06-24 14:46:01 (17 seconds)


plot