HOME   LIST
‹–   –›

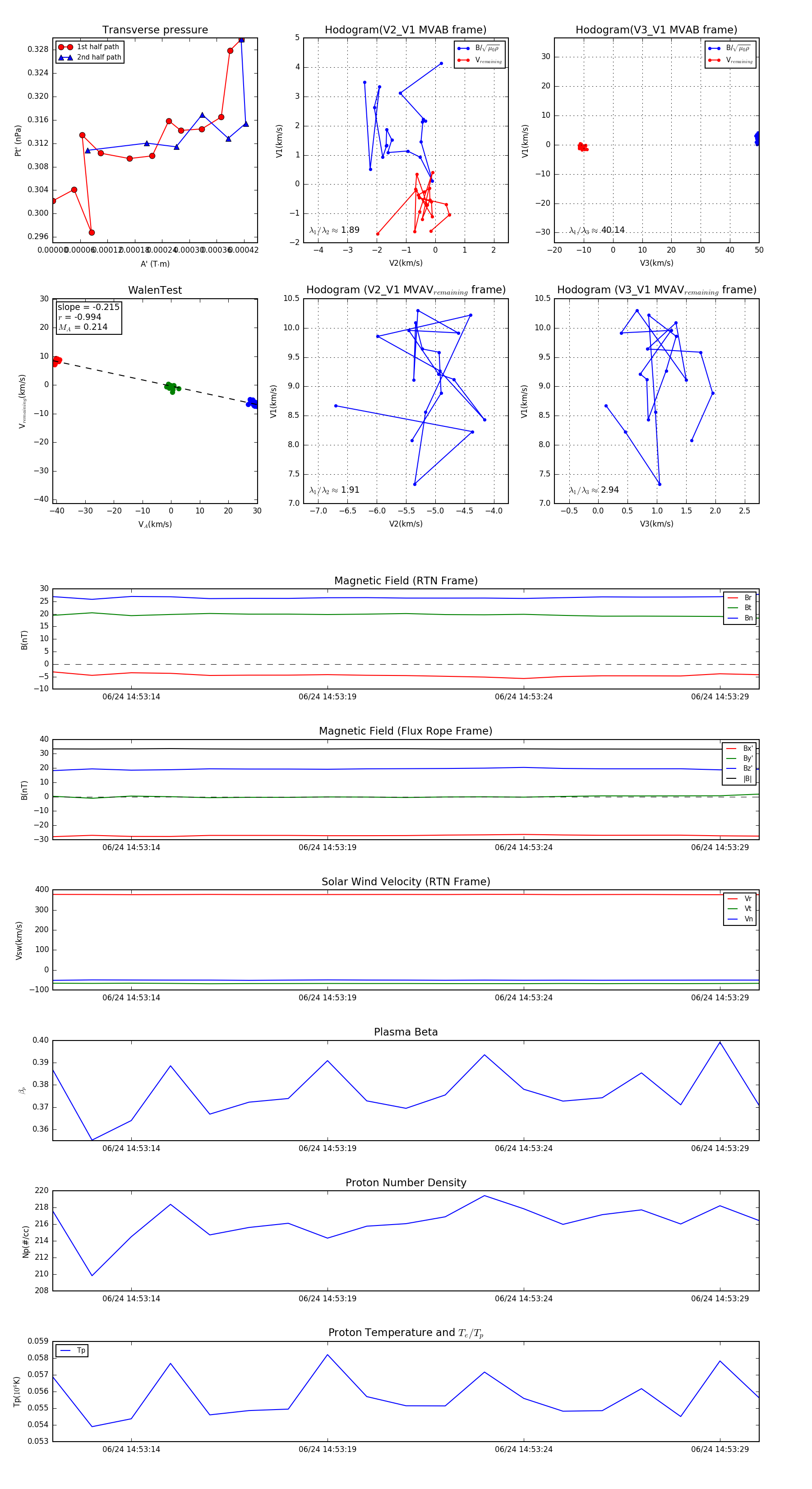
Flux Rope in 2024

Flux Rope Event 2024-06-24 14:53:12 ~ 2024-06-24 14:53:30 (19 seconds)


plot