HOME   LIST
‹–   –›

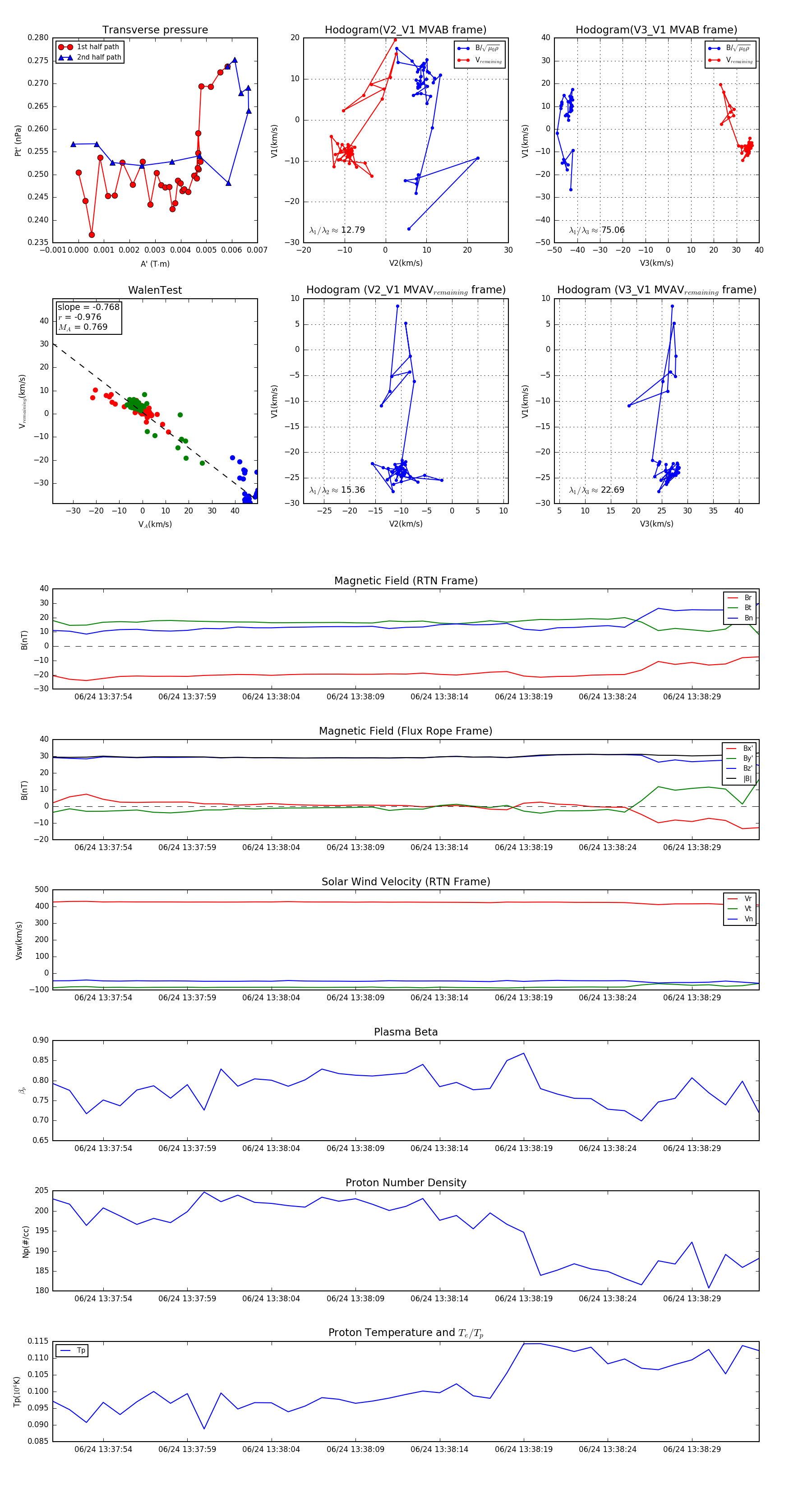
Flux Rope in 2024

Flux Rope Event 2024-06-24 13:37:51 ~ 2024-06-24 13:38:33 (43 seconds)


plot