HOME   LIST
‹–   –›

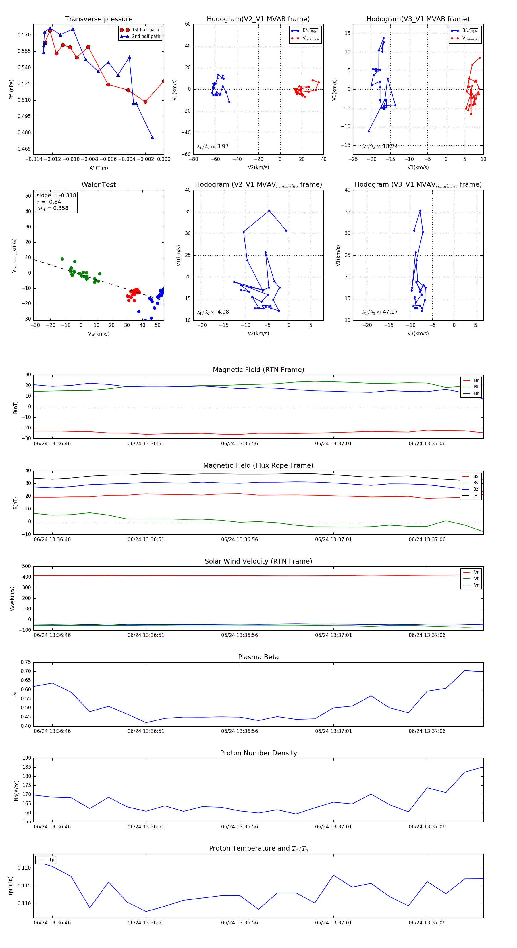
Flux Rope in 2024

Flux Rope Event 2024-06-24 13:36:45 ~ 2024-06-24 13:37:09 (25 seconds)


plot