HOME   LIST
‹–   –›

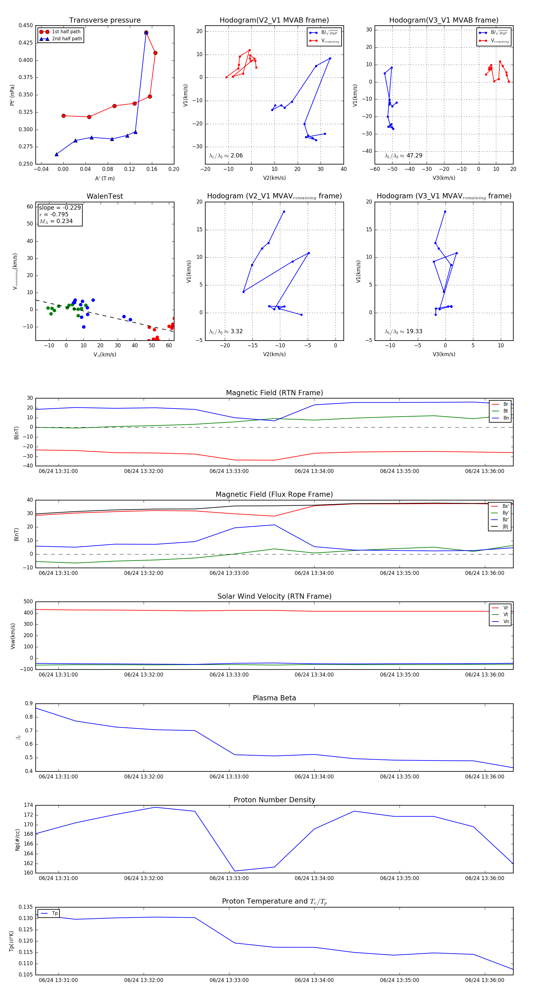
Flux Rope in 2024

Flux Rope Event 2024-06-24 13:30:44 ~ 2024-06-24 13:36:20 (337 seconds)


plot