HOME   LIST
‹–   –›

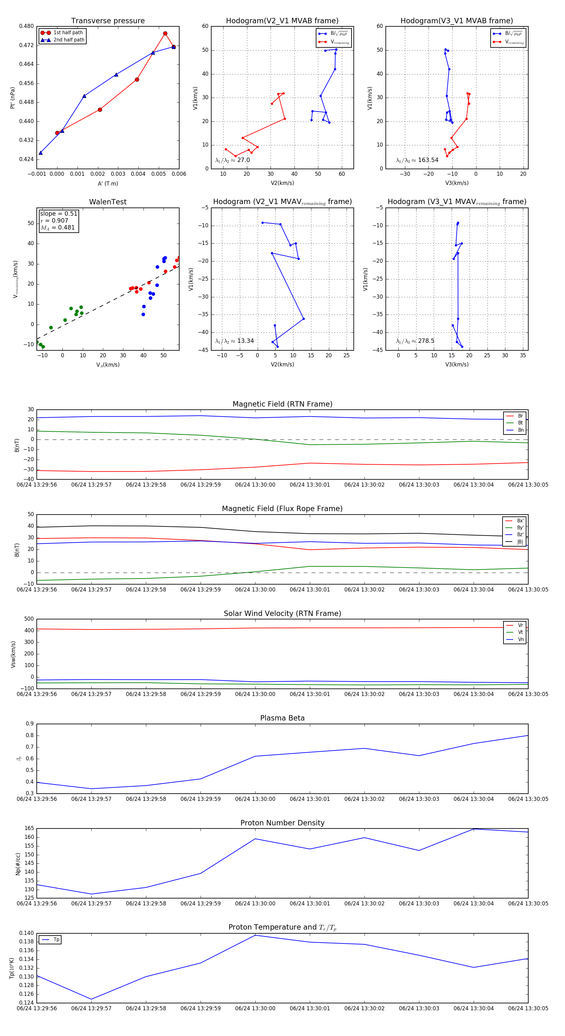
Flux Rope in 2024

Flux Rope Event 2024-06-24 13:29:56 ~ 2024-06-24 13:30:05 (10 seconds)


plot