HOME   LIST
‹–   –›

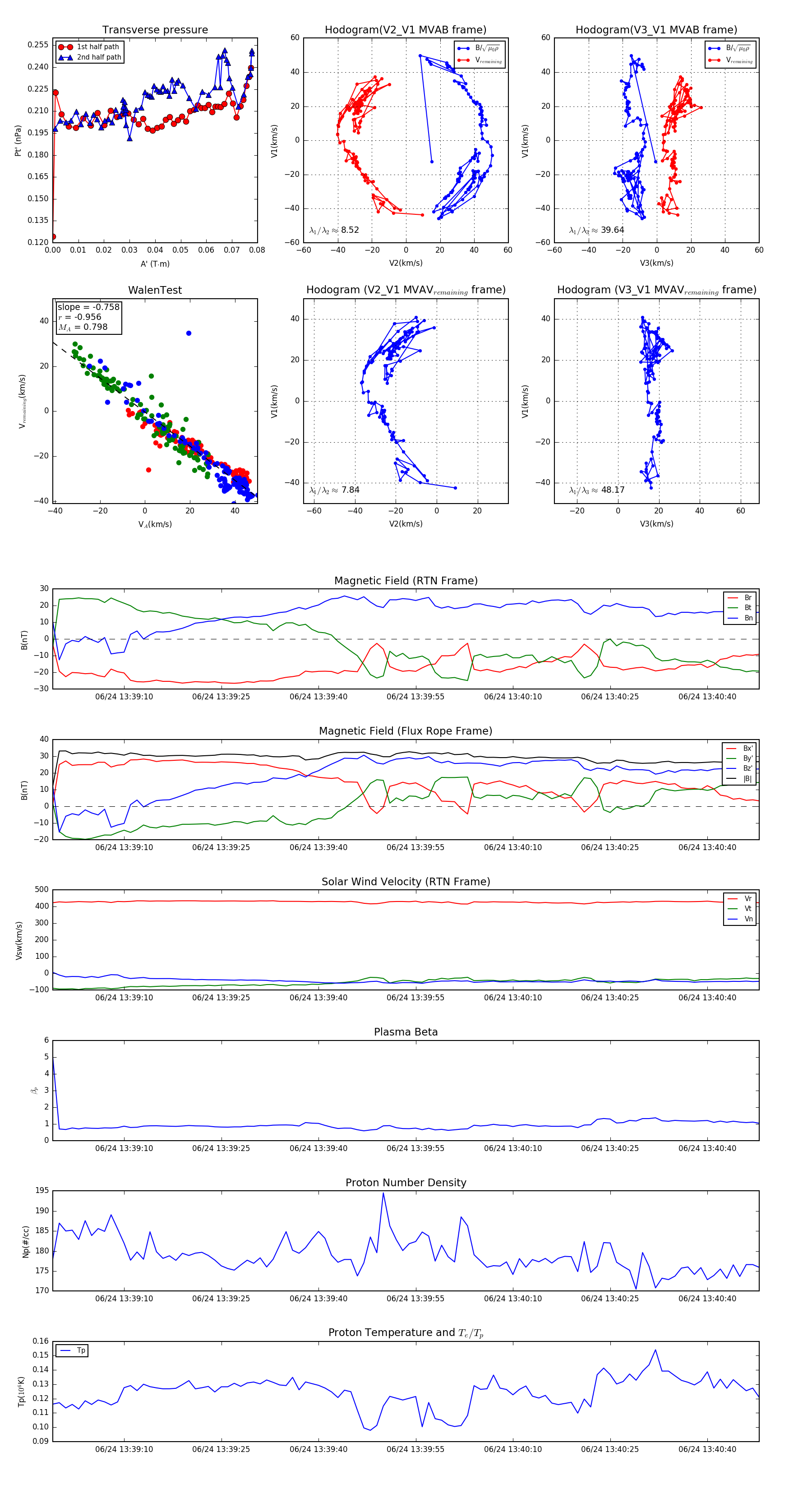
Flux Rope in 2024

Flux Rope Event 2024-06-24 13:38:59 ~ 2024-06-24 13:40:48 (110 seconds)


plot