HOME   LIST
‹–   –›

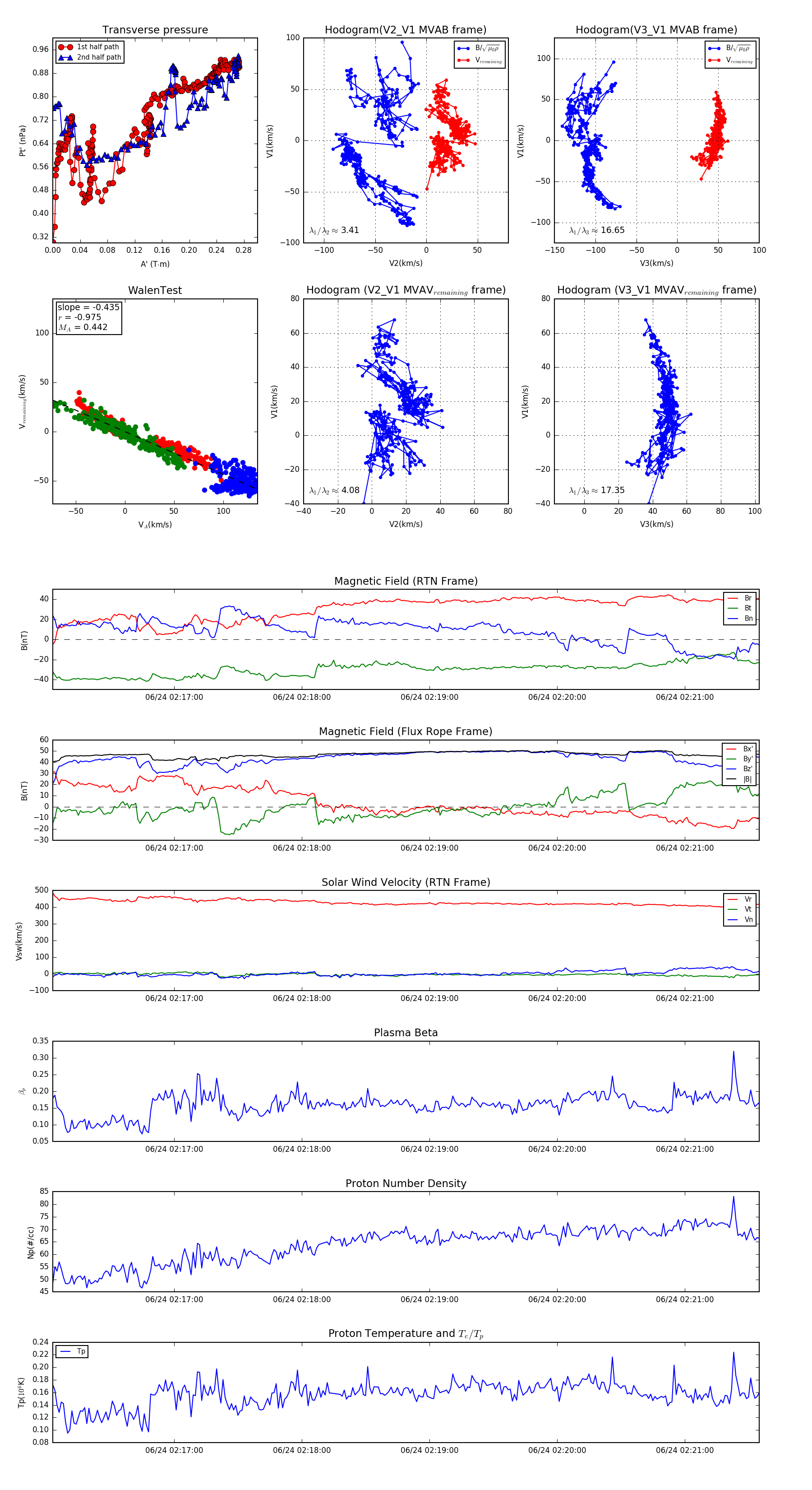
Flux Rope in 2024

Flux Rope Event 2024-06-24 02:16:03 ~ 2024-06-24 02:21:35 (333 seconds)


plot