HOME   LIST
‹–   –›

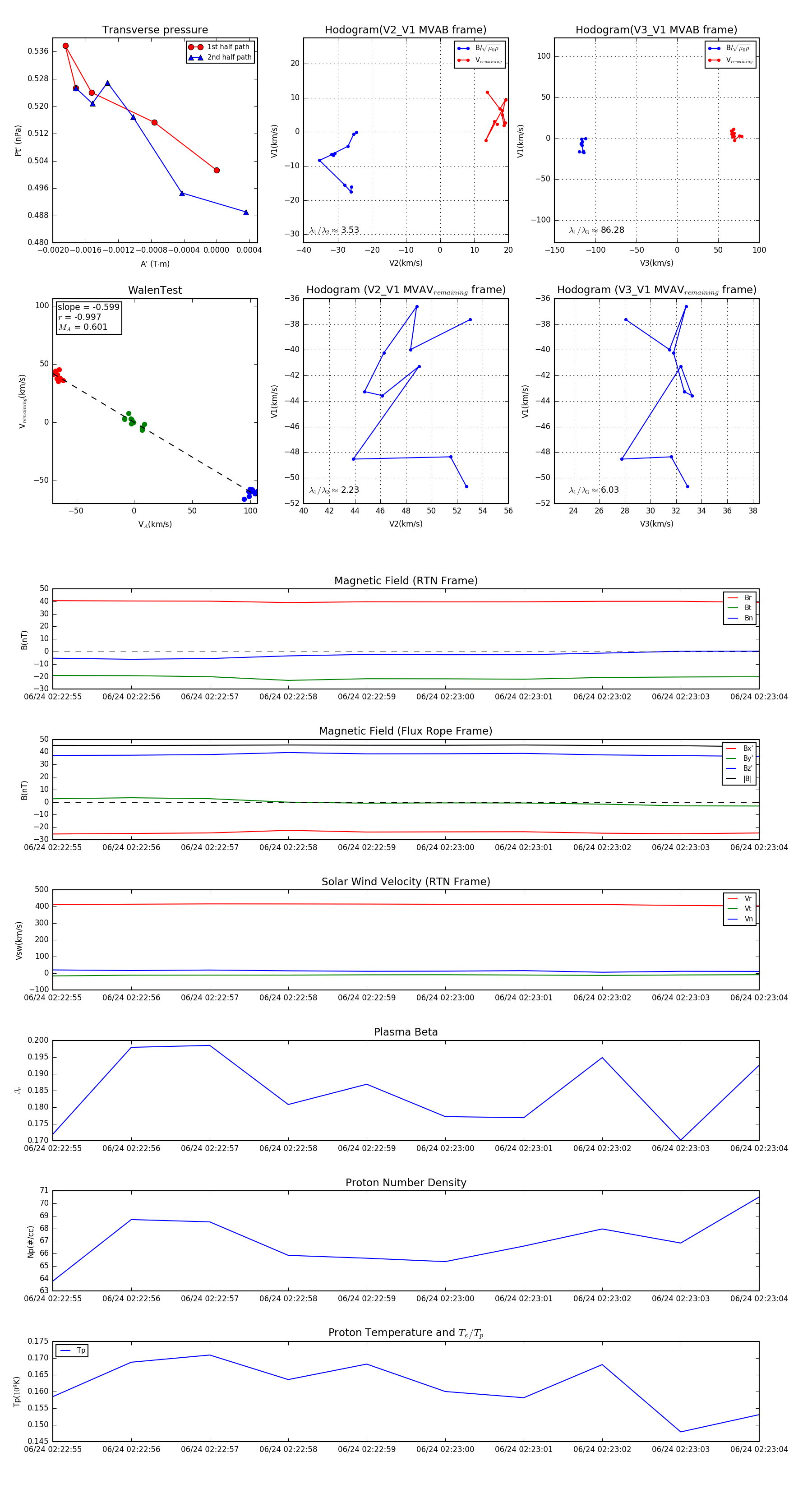
Flux Rope in 2024

Flux Rope Event 2024-06-24 02:22:55 ~ 2024-06-24 02:23:04 (10 seconds)


plot