HOME   LIST
‹–   –›

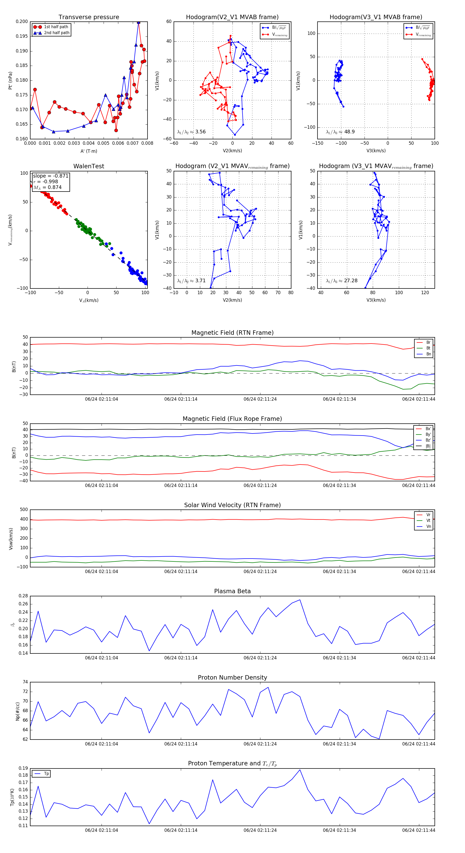
Flux Rope in 2024

Flux Rope Event 2024-06-24 02:10:55 ~ 2024-06-24 02:11:46 (52 seconds)


plot