HOME   LIST
‹–   –›

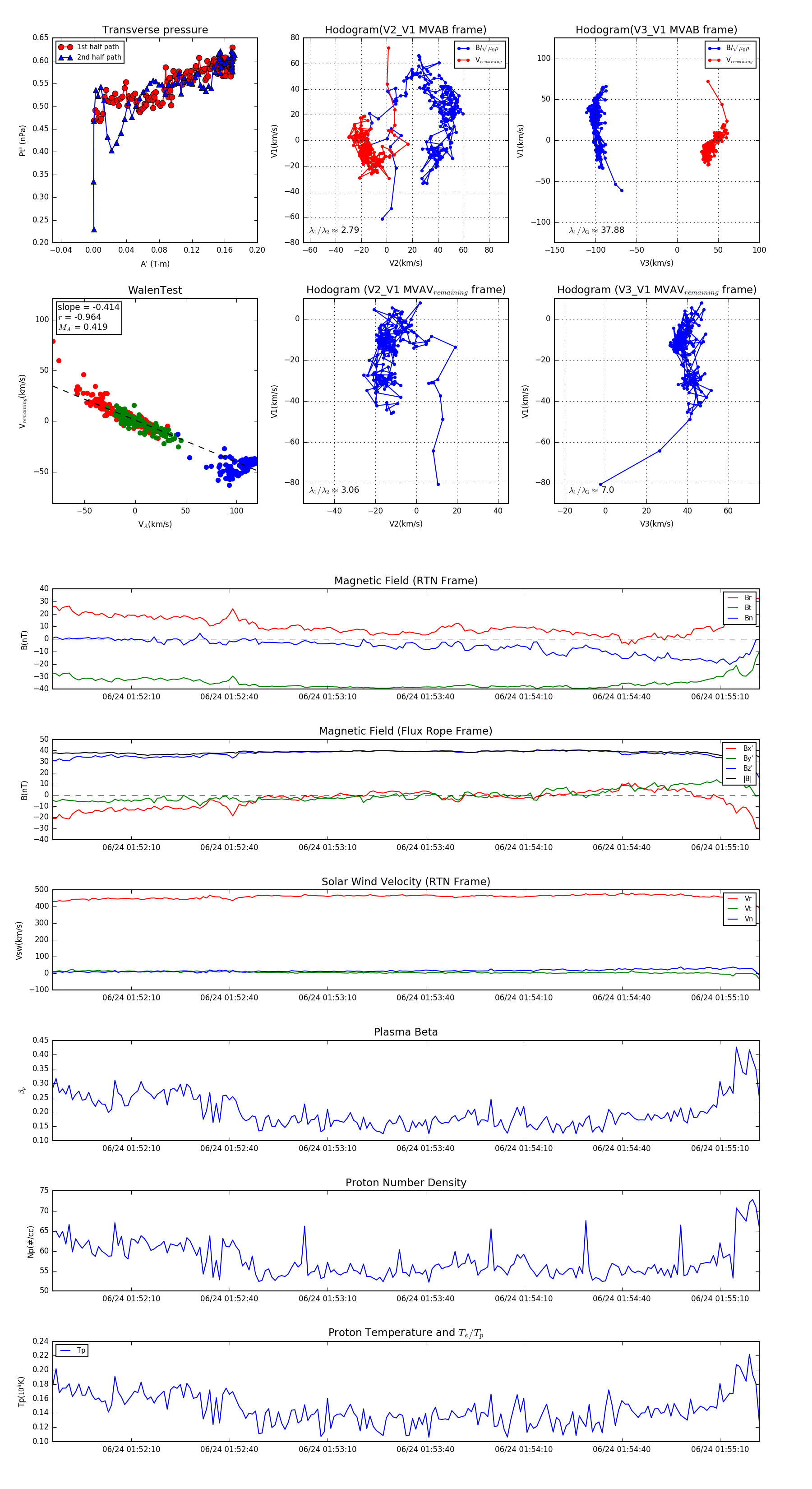
Flux Rope in 2024

Flux Rope Event 2024-06-24 01:51:46 ~ 2024-06-24 01:55:22 (217 seconds)


plot