HOME   LIST
‹–   –›

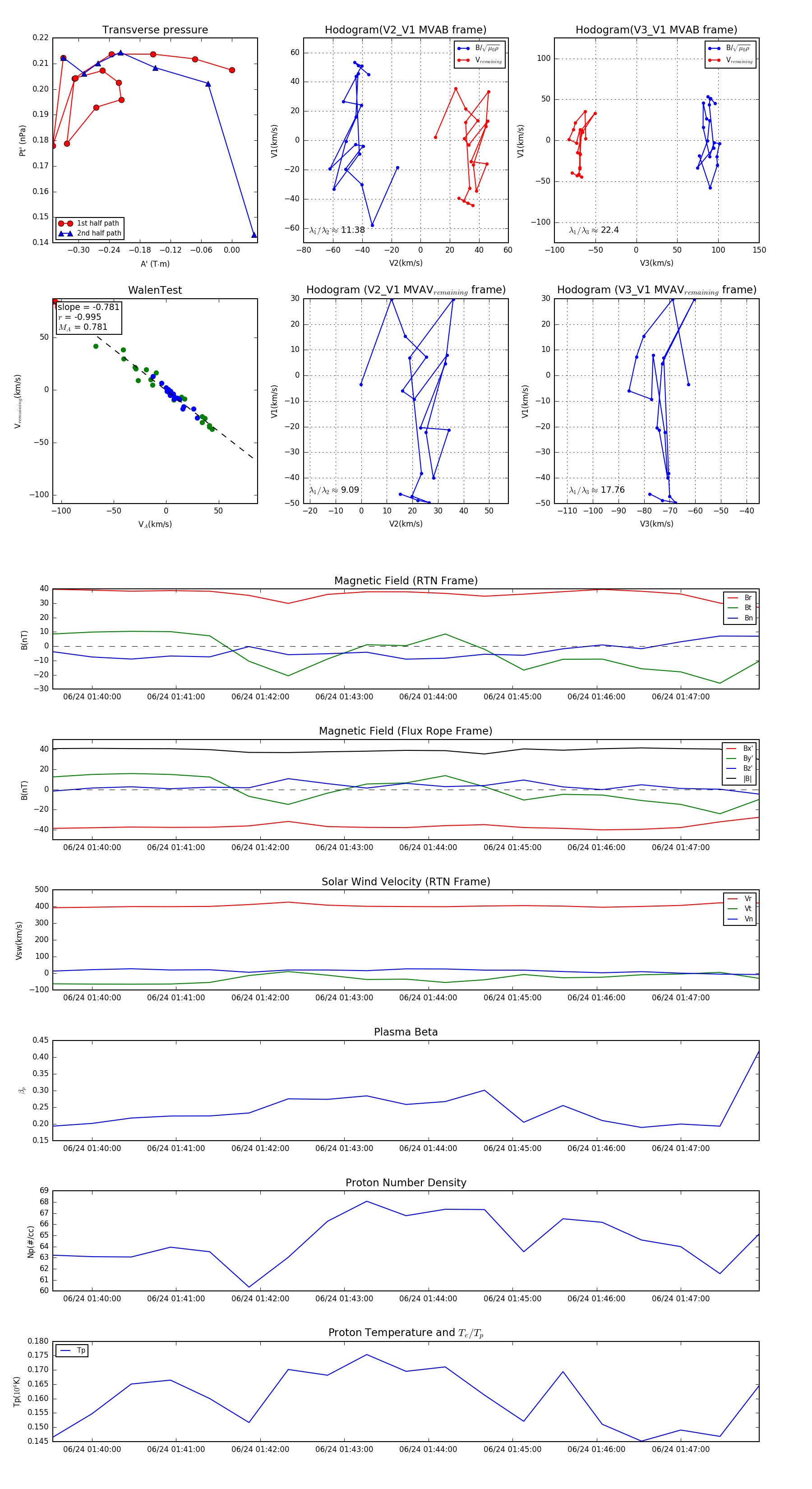
Flux Rope in 2024

Flux Rope Event 2024-06-24 01:39:32 ~ 2024-06-24 01:47:56 (505 seconds)


plot