HOME   LIST
‹–   –›

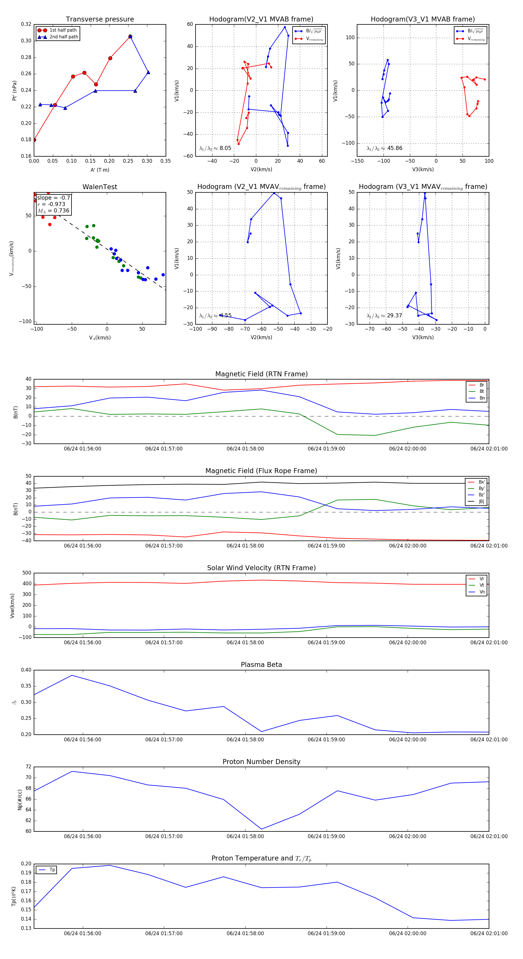
Flux Rope in 2024

Flux Rope Event 2024-06-24 01:55:24 ~ 2024-06-24 02:01:00 (337 seconds)


plot