HOME   LIST
‹–   –›

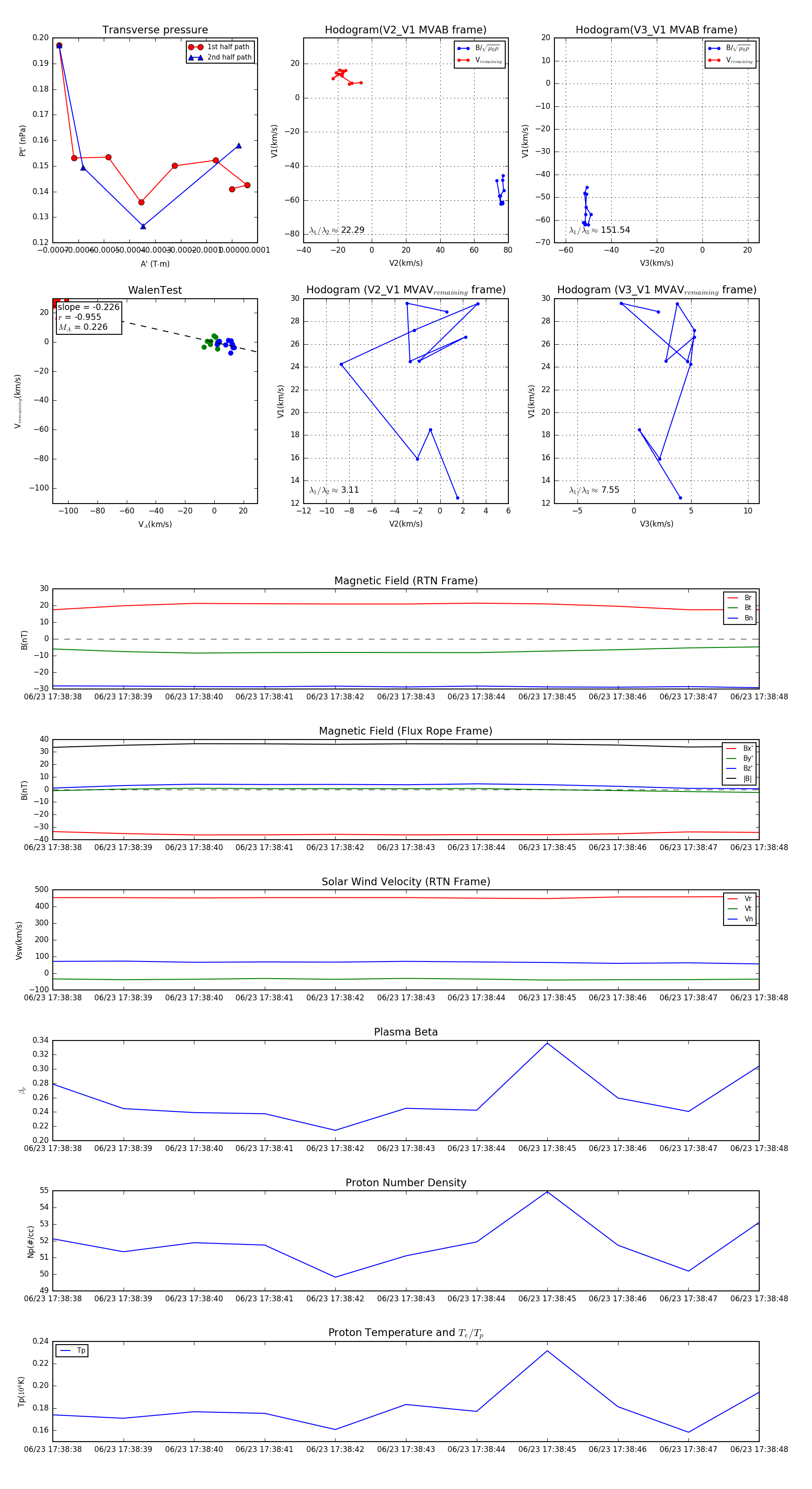
Flux Rope in 2024

Flux Rope Event 2024-06-23 17:38:38 ~ 2024-06-23 17:38:48 (11 seconds)


plot