HOME   LIST
‹–   –›

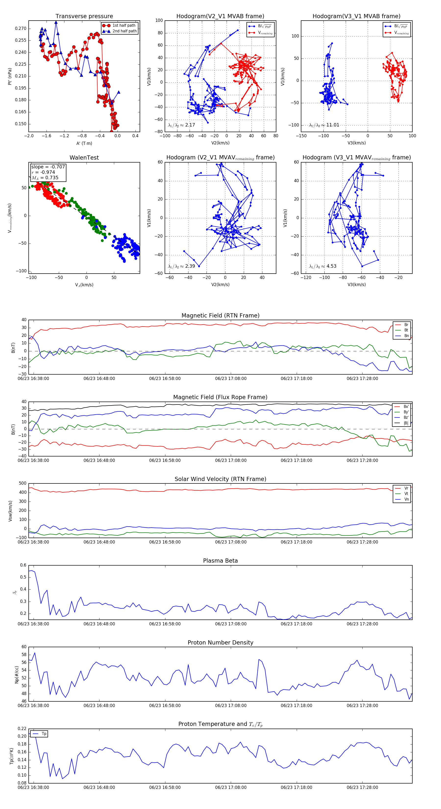
Flux Rope in 2024

Flux Rope Event 2024-06-23 16:37:16 ~ 2024-06-23 17:35:36 (3501 seconds)


plot