HOME   LIST
‹–   –›

Flux Rope in 2024

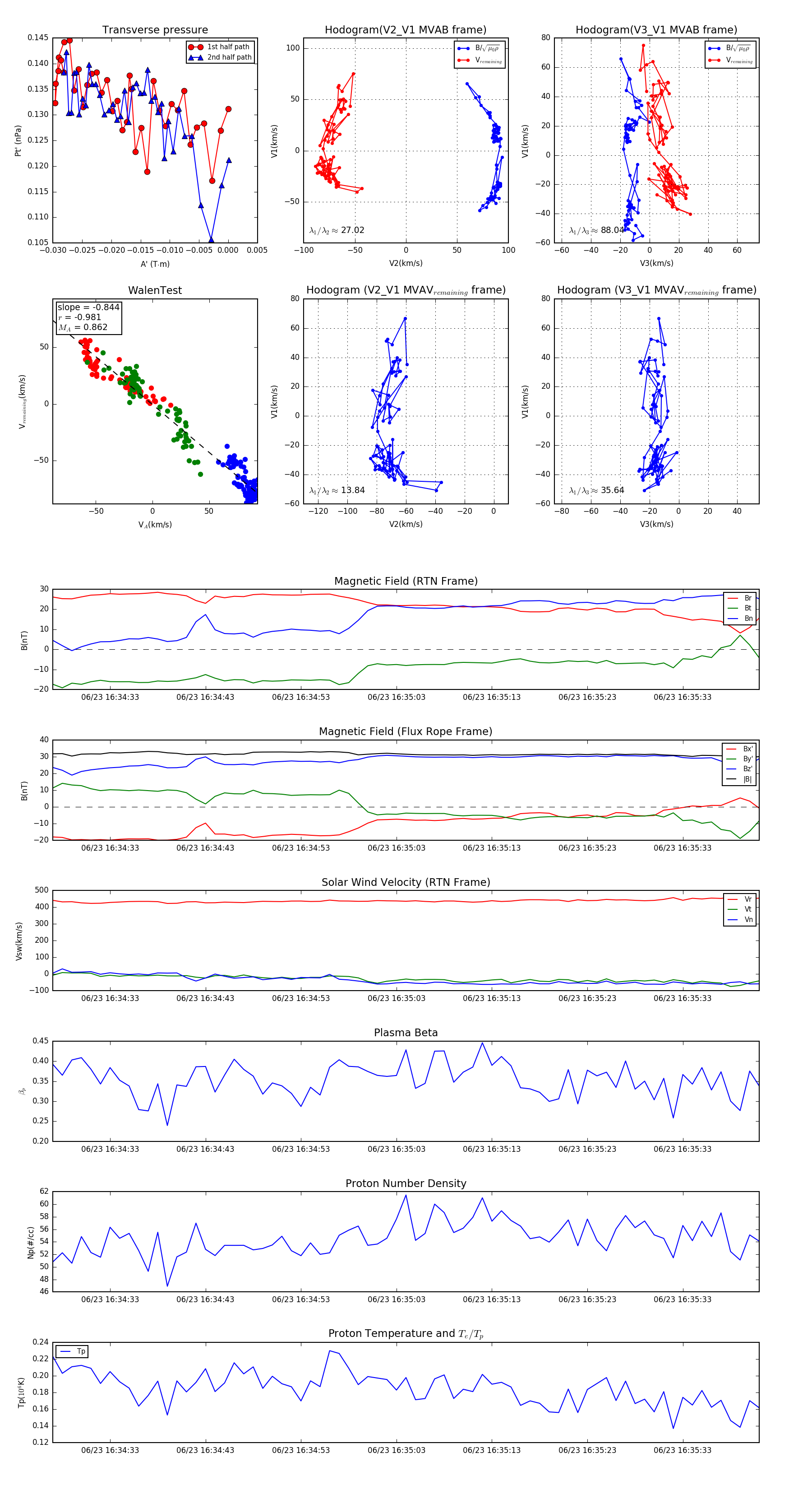
Flux Rope Event 2024-06-23 16:34:27 ~ 2024-06-23 16:35:41 (75 seconds)


plot