HOME   LIST
‹–   –›

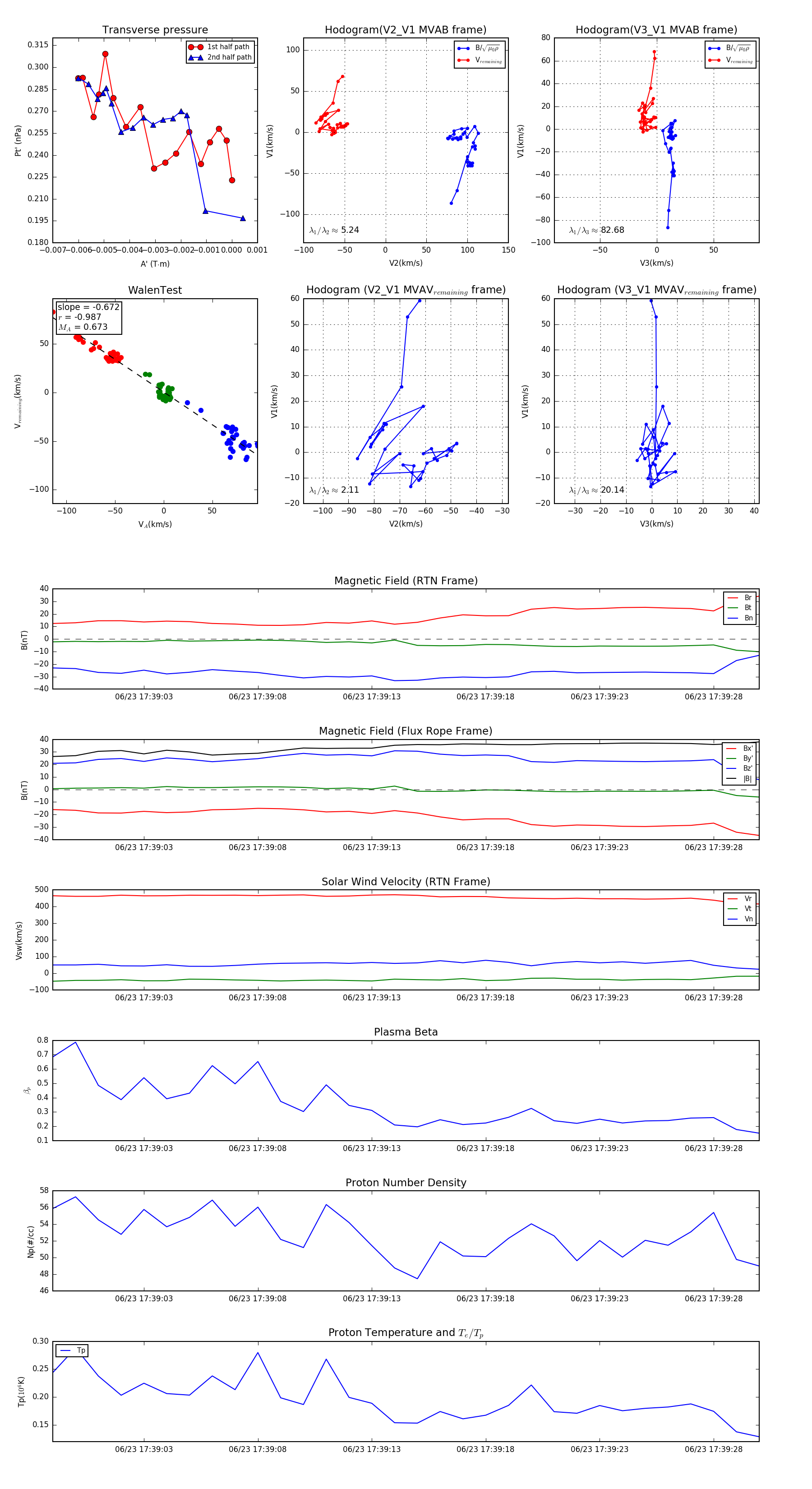
Flux Rope in 2024

Flux Rope Event 2024-06-23 17:38:59 ~ 2024-06-23 17:39:30 (32 seconds)


plot