HOME   LIST
‹–   –›

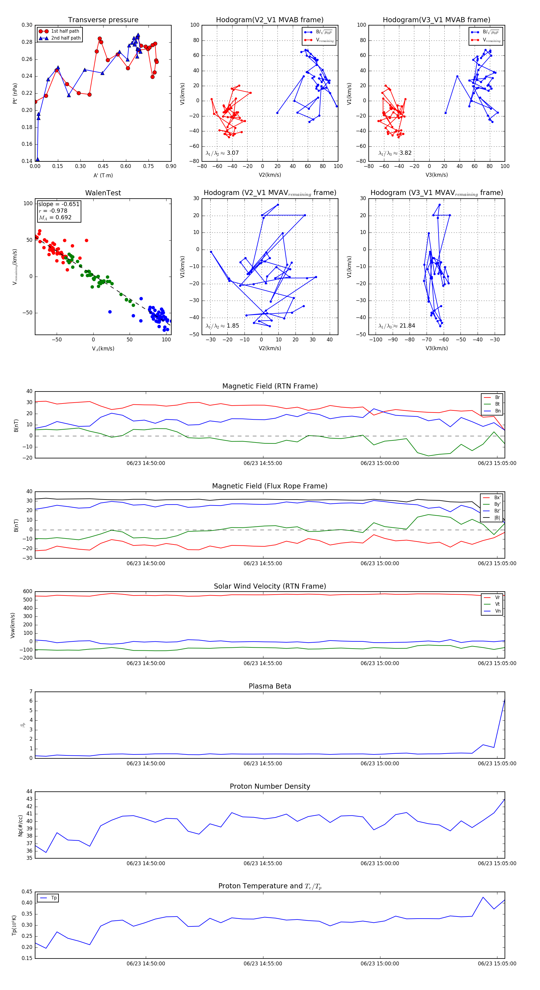
Flux Rope in 2024

Flux Rope Event 2024-06-23 14:45:16 ~ 2024-06-23 15:05:20 (1205 seconds)


plot