HOME   LIST
‹–   –›

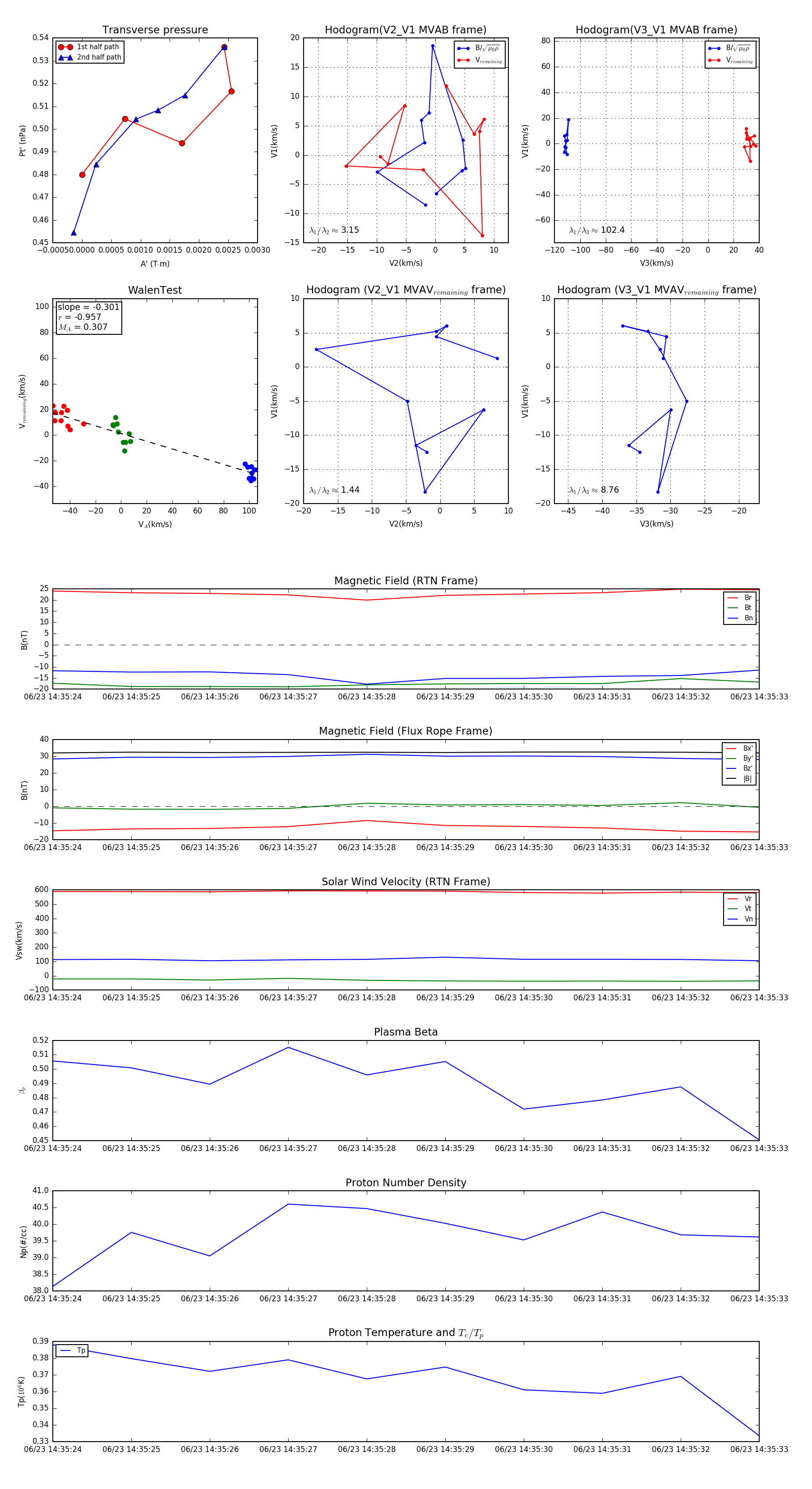
Flux Rope in 2024

Flux Rope Event 2024-06-23 14:35:24 ~ 2024-06-23 14:35:33 (10 seconds)


plot